跳转到主要内容
瑞萨电子 (Renesas Electronics Corporation)

特性

  • AEC-Q100, grade 2 qualified for automotive applications
  • EMI/EMC performance meets the CISPR-25 specification
  • Supports up to 15W wireless power receivers
  • Wide input voltage range: 4.25V to 21V
  • Fixed frequency and duty cycle wireless power topology
  • WPC 1.2.4 compliant and will support future WPC compatibility; supports multi-coil configurations
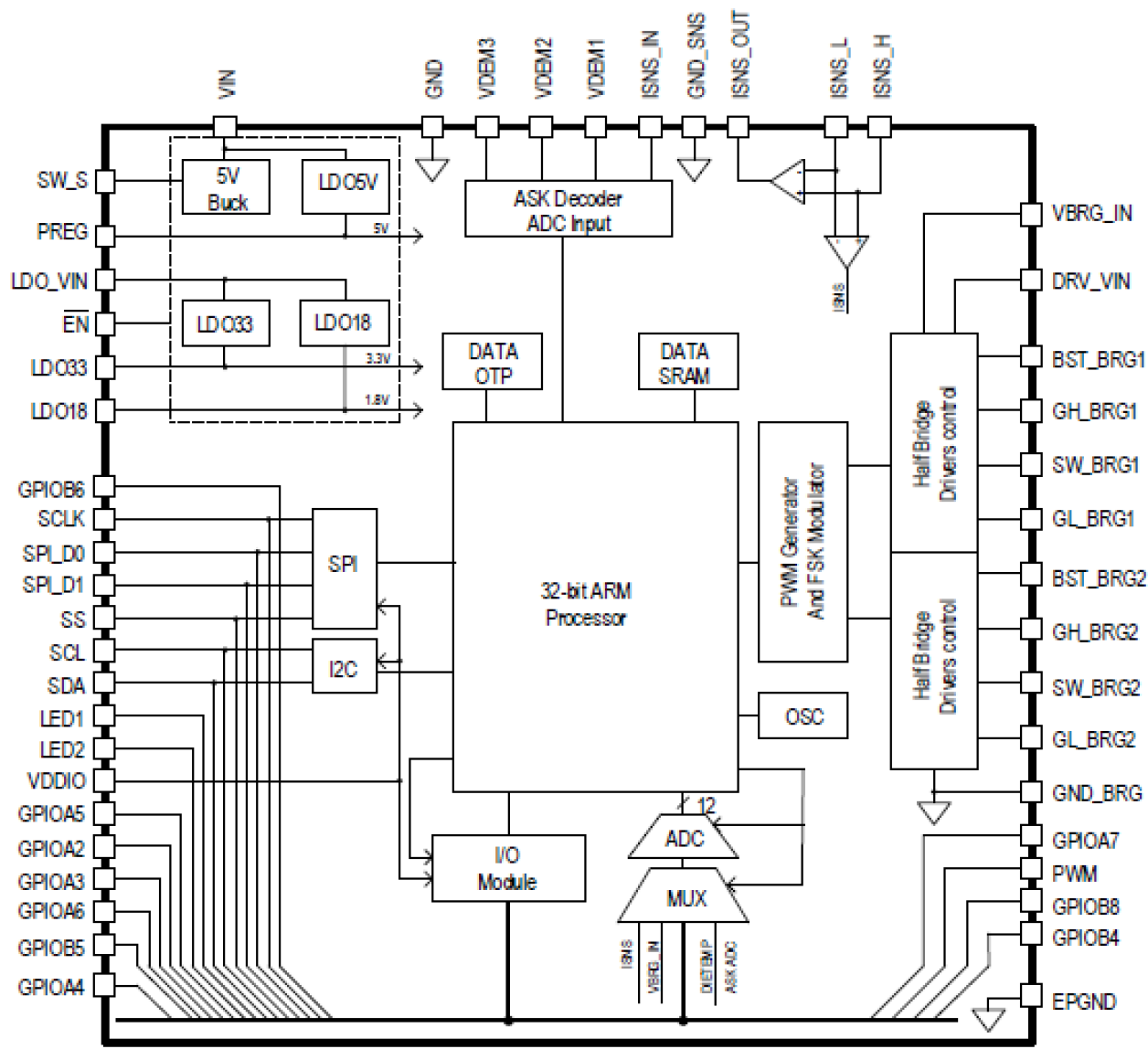
  • Embedded 32-bit ARM® Cortex®-M0 processor (trademark of ARM, Ltd.)
  • OTP program memory; also supports external flash memory
  • Supports I2C and SPI interfaces
  • Integrated drivers for external power FETs and current voltage sensing
  • Low standby power
  • Integrated step-down switching regulator for internal blocks to increase overall efficiency
  • Advanced foreign objects detection (FOD) and Q-factor function
  • Supports LEDs for status indication and alignment aid
  • Over-current, over-voltage, and over-temperature protection
  • Dedicated remote temperature sensing

描述

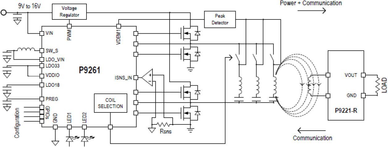
The P9261 is a highly integrated, magnetic induction wireless power transmitter controller supporting the WPC Qi specifications or proprietary applications. The P9261 functions with multiple coils in a full-bridge or half bridge inverter configuration.

The P9261, which includes an industry-leading 32-bit ARM® Cortex®-M0 processor, offers a high level of programmability and extremely low standby power consumption. The transmitter generates power through the power coil, detects the presence of a wireless power receiver, decodes the communication packets from the receiver, and adjusts the transmitted power by controlling the voltage based on feedback from the receiver. The transmitter will enable the power receiver to output 15W if the bidirectional communication protocol can be established, or the power receiver will output only 5W for a standard 5W power receiver.

The transmitter detects if a foreign metal object is placed on the transmitter coil. To safeguard the device and the system under fault conditions, the P9261 includes input under-voltage, input overvoltage, output short-circuit, and over-temperature protection.

The microcontroller empowers the user to customize features such as LED patterns, foreign object detection (FOD) threshold settings, or the over-temperature threshold. The device supports the I2C serial interface protocol, which enables the user to control the basic parameters, such as operating mode, switching frequency, input current, and input voltage.

The P9261 is available in a lead-free, space-saving 7 × 7 mm, 48-QFN wettable flank RoHS-compliant package. The product is rated over the operating temperature range of -40ºC to +105ºC.

当前筛选条件