跳转到主要内容
瑞萨电子 (Renesas Electronics Corporation)

特性

  • Delivers up to 30W as a receiver
  • WattShare up to 10W in Transmit mode
  • Footprint compatible with the P9382A 15V receiver
  • WPC 1.2.4 compatible
  • Supports proprietary fast charging modes with authentication
  • Single-chip medium power wireless solution with 24kB multiple-time programmable (MTP) non-volatile memory
  • Full synchronous rectifier with low resistance switches
  • High-performance LDO
  • Embedded 32-bit Arm Cortex-M0 processor
  • Reliable overvoltage clamping
  • Best-in-class EMI
  • Proprietary Rx-to-Tx modulation/demodulation for bidirectional communication
  • Supports I²C 400kHz standard interface and GPIOs
  • Package: 6 x 9 ball array, 2.82mm × 4.22mm, 53-WLCSP package with 0.4mm ball pitch

描述

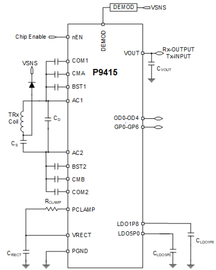
The P9415 is a highly integrated single-chip wireless power receiver targeted for 30W applications. The device can be configured to receive or transmit an AC power signal through magnetic induction. When the device is configured as a wireless power transmitter, it uses an on-chip full/half-bridge inverter, a PWM generator, a modulator/demodulator for communication, and a microcontroller to produce an AC power signal to drive the external L-C tank to WattShare™. As a receiver, the P9415 receives an AC power signal from a wireless transmitter and converts it into rectified output voltage, which can be then used to power devices or supply the charger input in mobile applications.

The P9415 features multiple-time programmable (MTP) non-volatile memory to easily update control firmware and device functions. The P9415 receiver accommodates up to 20V out of the onboard LDO with the ultra-accurate current sense capability necessary for high-power applications. It is footprint compatible with the P9382A 15V receiver to provide a compelling upgrade option delivering even faster charging times.

The device includes over-temperature and robust overvoltage protection. Fault conditions associated with power transfer are managed by an industry-leading 32-bit Arm® Cortex®-M0 processor offering a high level of programmability while consuming extremely low standby power. The processor can also control GPIOs to indicate operating and fault modes. The P9415 is available in an ultra-small WLCSP-53 package.

For information regarding evaluation boards and material, please contact your local Renesas sales representative.

应用

  • Wireless power solution for mobile applications

当前筛选条件