跳转到主要内容
瑞萨电子 (Renesas Electronics Corporation)

特性

  • Delivers up to 50W of power in proprietary mode
  • 20V/2.5A integrated high-performance main LDO (MLDO)
  • ±1.5% accurate output current sensing for robust FOD detection
  • WattShare™ TRx mode with up to 10W Tx capability
  • Supports latest WPC 1.3 specification
  • Supports bi-directional data communications
  • 90% peak efficiency (system end-to-end)
  • Switch mode PCLAMP/ECLAMP for robust overvoltage clamping
  • Embedded 32-bit ARM™ Cortex®-M0 processor
  • 32kB EEPROM memory to support OTA updates
  • Optional capacitive/resistive intelligent ASK communication
  • Integrated VDD5V switch for power savings in high power mode
  • 1.2V and multiple other IO voltage rail support to interface with processors of advanced technology nodes
  • Package: 6 × 8 ball array, 2.53 × 3.31 × 0.60 mm, 48-DSBGA with 0.40mm ball pitch

描述

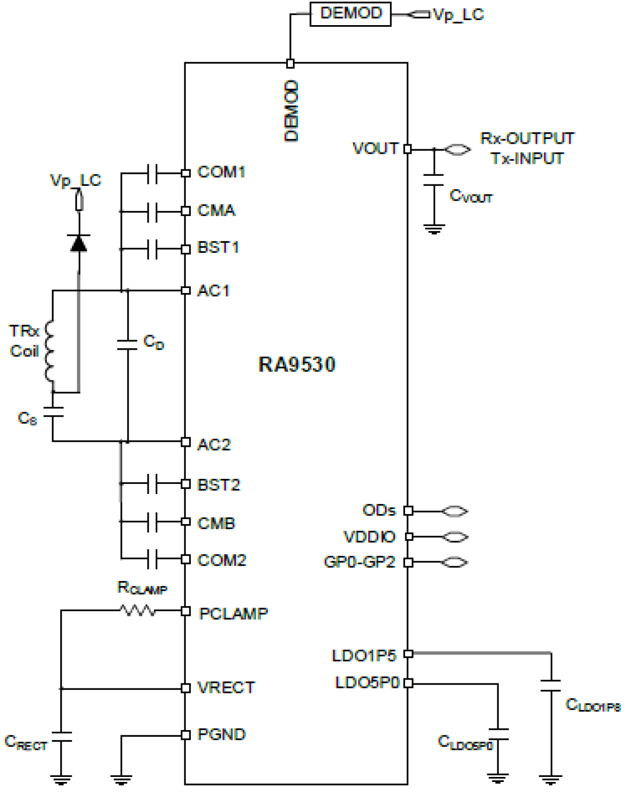
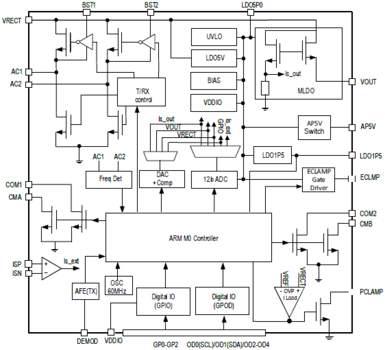
The RA9530 is a highly-integrated single-chip wireless power transmitter/receiver IC (TRx). The device can be configured to receive or transmit an AC power signal through magnetic induction.

The RA9530 integrates a high-efficiency Synchronous Full Bridge Rectifier and control circuitry to modulate the load to send message packets to the Transmitter (Tx) to optimize power delivery. Wireless power transfer is managed by an integrated 32-bit ARM® Cortex®-M0 processor offering a high level of programmability while consuming extremely low standby power. The processor can also control GPIOs to indicate operating and fault modes.

The RA9530 features EEPROM or non-volatile memory that enables customers to customize the design parameters such as default FOD thresholds and implement over-the-air (OTA) control firmware updates. It is available in an ultra-small 48-DSBGA package.

当前筛选条件