| CAD 模型: | View CAD Model |
| Pkg. Type: | QFN |
| Pkg. Code: | LOD |
| Lead Count (#): | 20 |
| Pkg. Dimensions (mm): | 3.50 x 4.00 x 0.85 |
| Pitch (mm): | 0.5 |
| Moisture Sensitivity Level (MSL) | 3 |
| Pb (Lead) Free | Yes |
| ECCN (US) | EAR99 |
| HTS (US) | 8542.39.0090 |
| RoHS (RAA211450GNP#HA0) | 英语日文 |
| Longevity | 2033 12月 |
| Pkg. Type | QFN |
| Lead Count (#) | 20 |
| Carrier Type | Reel |
| Moisture Sensitivity Level (MSL) | 3 |
| Pitch (mm) | 0.5 |
| Pkg. Dimensions (mm) | 3.5 x 4.0 x 0.85 |
| Pb (Lead) Free | Yes |
| Pb Free Category | Pb-Free 100% Matte Tin Plate w/Anneal-e3 |
| Temp. Range (°C) | -40 to +125°C |
| Country of Assembly | TAIWAN |
| Country of Wafer Fabrication | JAPAN |
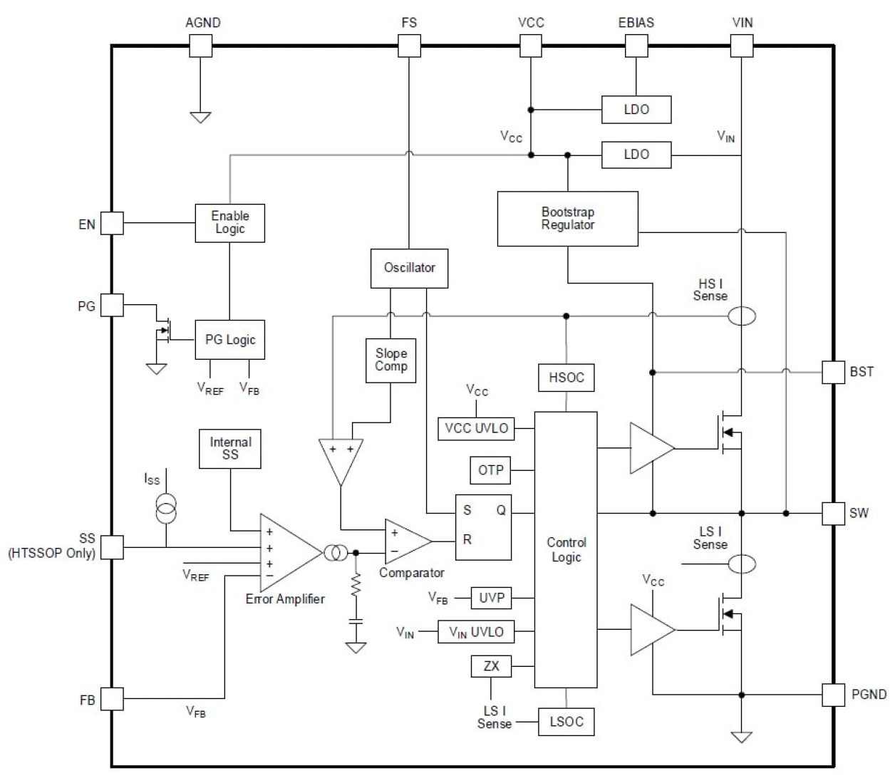
| Control Type | Peak Current Mode |
| IQ [Rail 1] (µA) | 90 |
| Input Voltage (Max) [Rail 1] (V) | 42 - 42 |
| Input Voltage (Min) [Rail 1] (V) | 4.5 |
| Length (mm) | 3.5 |
| MOQ | 6000 |
| Output Current (Max) [Rail 1] (A) | 5 |
| Output Voltage (Max) [Rail 1] (V) | 36 |
| Output Voltage (Min) [Rail 1] (V) | 0.8 |
| Outputs (#) | 1 |
| Parametric Category | Buck Regulators (Integrated FETs) |
| Peak Efficiency (%) | 90 |
| Power-On Reset | No |
| Price (USD) | $2.00096 |
| Qualification Level | Standard |
| SYNCH Capability | No |
| Simulation Model Available | iSim |
| Switching Frequency Range (Typical) (kHz) | 200 - 800 |
| Thickness (mm) | 0.85 |
| Topology [Rail 1] | Buck |
| Width (mm) | 4 |
RAA211450 是一款 DC/DC 同步降压稳压器,支持 4.5V 至 42V 输入电压范围和可调输出电压。 该器件可提供高达 5A 的连续连续输出电流,具有出色的负载和线性调整率性能。
RAA211450 采用峰值电流模式控制架构。 其 PWM 开关频率是可编程的,可在瞬态响应和效率之间实现最佳平衡。 该器件还支持 PFM 操作和 DEM,可最大限度提高轻负载效率,还支持外部偏置 LDO 输入,以进一步降低整个负载范围内的功耗。 该稳压器还有一个内部环路补偿电路,以减少外部元件数量和 BOM 成本。
RAA211450 提供有用的功能,例如:内部或可编程软启动和电源良好指示器。 为确保安全运行,RAA211450 还提供保护功能,例如:逐周期峰值和谷值电流限制、输入电压 UVLO、输出电压欠压(短路)保护以及热关断保护。