特性
- 宽输入电压工作电压范围:4.5V 至 42V
- 可调输出电压范围为 0.8V 至 90% 的输入电压
- 高达 5A 的连续输出电流
- 默认 400kHz 或 200kHz 至 800kHz 的可调开关频率
- -40°C 至 125°C 时负载调节精度为 ±1%,25°C 时负载调节精度为 ±0.5%
- 95μA 典型静态电流
- 内部补偿,QFN 固定 0.5ms SS 和 HTSSOP 可调 SS
- 轻负载时的 PFM 运行和 DEM,带集成式外部偏置 LDO 和电源良好指示器
- 逐周期峰值和谷值电流限制、输入电压欠压锁定、输出电压欠压(短路)保护和热关断功能
描述
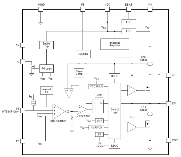
RAA211450 是一款 DC/DC 同步降压稳压器,支持 4.5V 至 42V 输入电压范围和可调输出电压。 该器件可提供高达 5A 的连续连续输出电流,具有出色的负载和线性调整率性能。
RAA211450 采用峰值电流模式控制架构。 其 PWM 开关频率是可编程的,可在瞬态响应和效率之间实现最佳平衡。 该器件还支持 PFM 操作和 DEM,可最大限度提高轻负载效率,还支持外部偏置 LDO 输入,以进一步降低整个负载范围内的功耗。 该稳压器还有一个内部环路补偿电路,以减少外部元件数量和 BOM 成本。
RAA211450 提供有用的功能,例如:内部或可编程软启动和电源良好指示器。 为确保安全运行,RAA211450 还提供保护功能,例如:逐周期峰值和谷值电流限制、输入电压 UVLO、输出电压欠压(短路)保护以及热关断保护。
产品参数
| 属性 | 值 | 
|---|---|
| Topology [Rail 1] | Buck | 
| Outputs (#) | 1 | 
| Input Voltage (Min) [Rail 1] (V) | 4.5 | 
| Input Voltage (Max) [Rail 1] (V) | 42 - 42 | 
| Output Voltage (Min) [Rail 1] (V) | 0.8 | 
| Output Voltage (Max) [Rail 1] (V) | 36 | 
| Output Current (Max) [Rail 1] (A) | 5 | 
| Switching Frequency Range (Typical) (kHz) | 200 - 800 | 
| Control Type | Peak Current Mode | 
| Peak Efficiency (%) | 90 | 
| IQ [Rail 1] (µA) | 90 | 
| SYNCH Capability | No | 
| Qualification Level | Standard | 
| Temp. Range (°C) | -40 to +125°C | 
| Simulation Model Available | iSim | 
应用
- 高达 42V 的分布式电源和通用 POL
- 电信基站电源
- 电动工具
- 监测
- 便携式移动设备
- 工业电力系统
当前筛选条件
筛选
软件与工具
样例程序
模拟模型
The RAA211x family of bucks are highly scalable due to its unique pin-compatible wide Vin buck variants with integrated FETs that support up to 5A of continuous output current with premium load and line regulation performance. The RAA211835 supports 75V async buck operation of 3A loadings, while RAA211250/450/630/820 support sync buck operation of 30V 5A, 40V 5A, 60V 3A, 75V 2A respectively.
新闻和博客
| 博客 2023年5月8日 | 
 
 
 
 
 
           
 
 
 
