特性
- Maximum dropout: 250mV at 4A with BIAS
- Output voltage accuracy: ±1%
- Ultra-low output noise: 7µVRMS
- Input voltage range:- Without BIAS: 1.4V to 6.5V
- With BIAS: 1.1V to 6.5V
 
- Output voltage range:- Using PCB layout and voltage set pins: 0.5V to 3.65V
- External FB resistors: 0.5V to 5.1V
 
- BIAS voltage range: 3V to 6.5V
- Max operating load current: 4A
- High PSRR at VHEADROOM = 0.5V- 100kHZ: 35dB at 4A
 
- Enable control and power-good indication
- Overcurrent, short-circuit, and over-temperature fault protection
- Excellent load transient response
描述
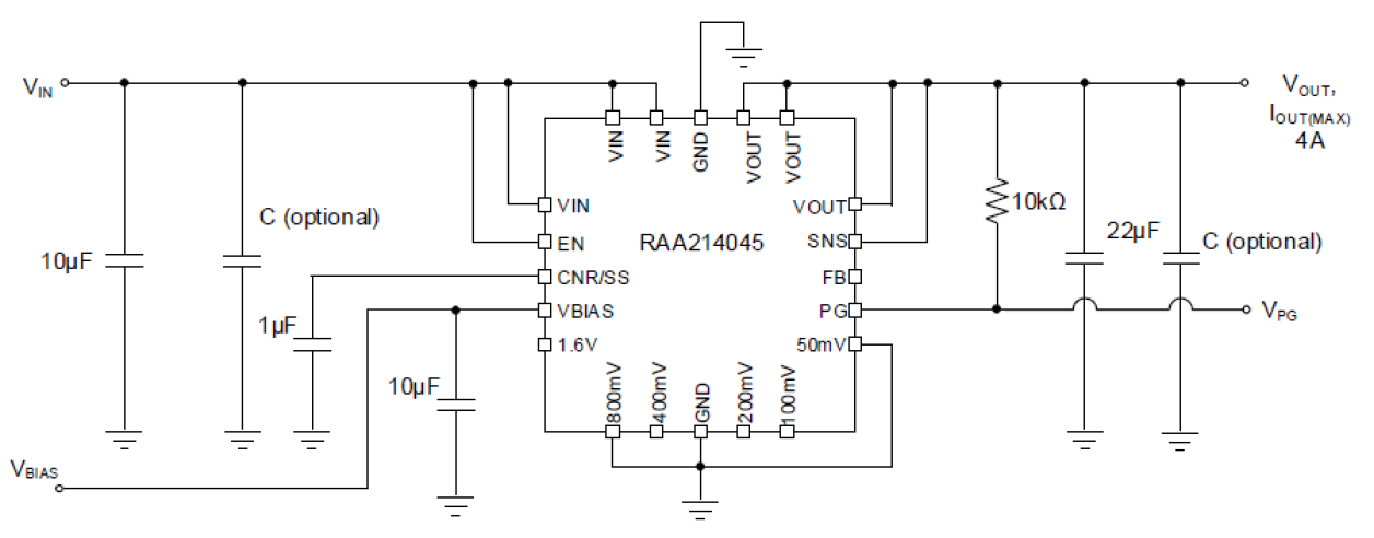
The RAA214045 is an ultra-low noise, high Power Supply Rejection Ratio (PSRR), low-dropout regulator capable of sourcing up to 4A of load current with only 250mV dropout voltage. It operates from an input voltage of 1.1V for low-voltage applications to 6.5V.
The LDO output voltage can be programmed from 0.5V to 3.65V using voltage setting pins on the IC in 50mV steps without requiring traditional external feedback resistors and while saving PCB space. External feedback resistors can be used for higher output voltage applications, allowing the output voltage to be programmed anywhere from 0.5V to 5.1V.
The RAA214045 has an ultra-low output noise and high PSRR without a feed-forward capacitor. It only requires a single 1µF noise-reduction capacitor to achieve 7µVRMS output noise, making it great for noise-sensitive and space-constrained applications.
产品参数
| 属性 | 值 | 
|---|---|
| Input Voltage (Min) (V) | 1.1 | 
| Input Voltage (Max) (V) | 6.5 | 
| Output Voltage (Min) (V) | 0.5 | 
| Output Voltage (Max) (V) | 5.1 | 
| Output Current 1 (Max) (A) | 4 | 
| Drop Out Voltage (Typical) | 70 | 
| Fixed Output Voltage Option | No | 
| PSRR (db) | 60 | 
| Quiescent Current | 900 | 
| Noise (10Hz to 100kHz) (μVrms) | 7 | 
| Qualification Level | Standard | 
封装选项
| Pkg. Type | Pkg. Dimensions (mm) | Lead Count (#) | Pitch (mm) | 
|---|---|---|---|
| QFN | 3.5 x 3.5 x 0.90 | 20 | 0.5 | 
产品对比
| RAA214045 | RAA214035 | |
| Input Voltage (Max) (V) | 6.5 | 6.5 | 
| Input Voltage (Min) (V) | 1.1 | 1.1 | 
| Output Voltage (Max) (V) | 5.1 | 5.1 | 
| Noise (10Hz to 100kHz) (μVrms) | 7 | 7 | 
应用
- Sensor, imaging, and radar
- Test and measurement
- Instrumentation, medical, and audio
- RF power supplies
当前筛选条件