跳转到主要内容
瑞萨电子 (Renesas Electronics Corporation)

特性

  • Wide operating voltage range of 6.5V to 18V
  • Up to 18V logic inputs (regardless of VDD level)
    • Inverting and non-inverting inputs
  • Optimized to drive enhancement mode GaN FETs
    • Internal 5.8V regulated gate drive voltage
    • Independent outputs for adjustable turn-on/turn-off speeds
    • Source current programmable 0.3A, 0.75A, 2A
    • Overcurrent protection with adjustable thresholds of 40mV, 80mV, 120mV
  • Fault pin and over-temperature protection
  • Operating temperature range: -40°C to +125°C
  • Flyback and forward converters
  • Boost and PFC converters
  • Secondary synchronous FET drivers

描述

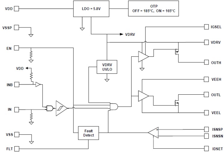
The RAA226110 is a low-side driver designed to drive enhancement-mode Gallium Nitride (GaN) FETs in isolated and non-isolated topologies. The RAA226110 operates with a supply voltage from 6.5V to 18V and has both inverting (INB) and non-inverting (IN) inputs to satisfy requirements for inverting and non-inverting gate drives with a single device.

The RAA226110 provides 5.8V gate drive voltage (VDRV) generated by an internal regulator that prevents the gate voltage from exceeding the maximum gate-source rating of enhancement-mode GaN FETs. The gate drive voltage features an Undervoltage Lockout (UVLO) protection that ignores the inputs (IN/INB) and keeps OUTL connected to VEEL to ensure the GaN FET is in an OFF state whenever VDRV is below the UVLO threshold.

The RAA226110 IN/INB inputs can withstand voltages up to 18V regardless of the VDD voltage, which allows the inputs to be connected directly to most PWM controllers. The split outputs of the RAA226110 offer the flexibility to adjust the turn-on and turn-off speed independently by adding additional impedance to the turn-on and turn-off paths.

The RAA226110 operates across the industrial temperature range from -40°C to +125°C and is offered in a 16-QFN package.

应用

  • Switching-mode power supply
  • GaN FET driver application

当前筛选条件