跳转到主要内容
瑞萨电子 (Renesas Electronics Corporation)

特性

  • Unique compensation-free design – always stable
  • Output voltage range: 0.54V to 5.5V
  • Input voltage range: 4.5V to 14V
  • 1% output voltage accuracy over line, load and temperature
  • Charge mode control achieves fast transient response, reduced output capacitance and provides output stability without compensation
  • Single 2-phase output, up to 8 phases with multiple devices
  • Switching frequency range 200kHz to 1.33MHz
  • Proprietary single wire DDC (Digital-DC) serial bus enables voltage sequencing and fault spreading with all other Intersil digital power ICs
  • Tracking of an external power supply in the single 2-phase configuration
  • Cycle-by-cycle inductor peak current protection
  • Digital fault protection for output voltage UV/OV, input voltage UV/OV, temperature and MOSFET driver voltage
  • 10-bit cycle-by-cycle average output current measurement with adjustable gain settings for sensing with high current, low DCR inductors
  • 10-bit monitor ADC measures input voltage, input current, output voltage, internal, external temperature, driver voltage
  • Configurable to use standalone MOSFET drivers or integrated driver-MOSFET (DrMOS) devices
  • Nonvolatile memory (NVRAM) for storing operating parameters and fault events.
  • PMBus™ compliant

描述

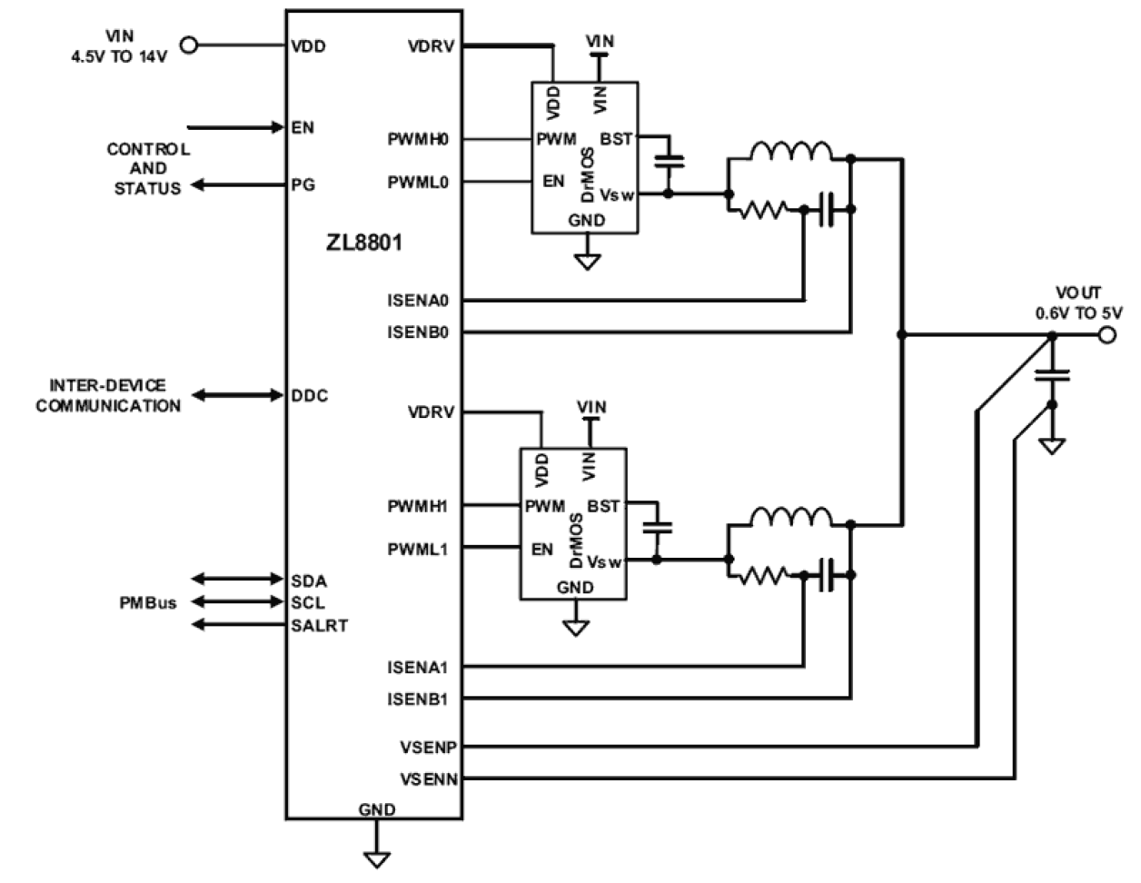
The ZL8801 is a dual phase digital DC/DC controller. Up to four ZL8801s (8 phases) can be operated in parallel to provide additional output current. The ZL8801 supports a wide range of output voltages (0. 54V to 5. 5V) operating from input voltages as low as 4. 5V up to 14V. With its fully digital ChargeMode™ Control loop the ZL8801 can respond to a transient load step within a single switching cycle. This unique compensation-free modulation technique allows designs to meet transient specifications with minimum output capacitance, thus saving cost and board space. Intersil’s proprietary single wire DDC (Digital-DC™) serial bus enables the ZL8801 to communicate between other Intersil digital power ICs. By using the DDC, the ZL8801 achieves complex functions such as inter-IC phase current balancing, sequencing and fault spreading, eliminating complicated power supply managers with numerous external discrete components. The ZL8801 features cycle-by-cycle overcurrent protection and protection for overvoltage, undervoltage, over-temperature and MOSFET driver under and overvoltage protection. A snapshot parametric capture feature allows users to take a snapshot of operating and fault data during normal or fault conditions. Integrated Low Drop-Out (LDO) regulators allow the ZL8801 to be operated from a single input supply eliminating the need for additional linear regulators. A dedicated 5V VDRV LDO output can be used to power external drivers or DrMOS devices. With full PMBus™ compliance, the ZL8801 is capable of measuring and reporting input voltage, input current, output voltage, output current as well as the device's internal temperature, an external temperature and an auxiliary voltage input.

当前筛选条件