跳转到主要内容
High Efficiency 1A Synchronous Buck Converter

封装信息

CAD 模型: View CAD Model
Pkg. Type: VFQFPN
Pkg. Code: NLG16
Lead Count (#): 16
Pkg. Dimensions (mm): 3.0 x 3.0 x 1.0
Pitch (mm): 0.5

环境和出口类别

Moisture Sensitivity Level (MSL) 1
Pb (Lead) Free Yes
ECCN (US)
HTS (US)

产品属性

Pkg. Type VFQFPN
Lead Count (#) 16
Temp. Range (°C) -40 to 125°C
Carrier Type Reel
Input Voltage Range (V) 4.5 - 24
Length (mm) 3
MOQ 100
Moisture Sensitivity Level (MSL) 1
Operating Freq 1
Output Current Max (A) 1
Output Voltage Range (V) 0.9 - 5.5
Outputs (#) 1
Package Area (mm²) 9
Pb (Lead) Free Yes
Pb Free Category e3 Sn
Pitch (mm) 0.5
Pkg. Dimensions (mm) 3.0 x 3.0 x 1.0
Qty. per Carrier (#) 0
Qty. per Reel (#) 100
Requires Terms and Conditions Does not require acceptance of Terms and Conditions
Tape & Reel Yes
Thickness (mm) 1
Width (mm) 3
已发布 No

描述

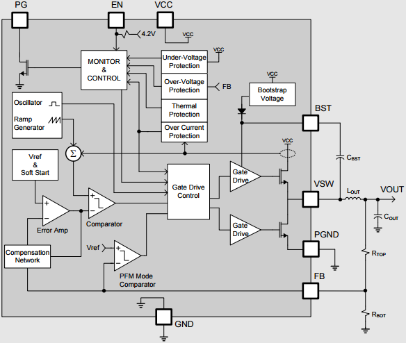
The ZSPM4011B is a DC/DC synchronous switching regulator with fully integrated power switches, internal compensation, and full fault protection. The 1MHz switching frequency enables using small filter components, resulting in reduced board space and reduced bill-of-materials costs. The ZSPM4011B utilizes current mode feedback in normal regulation PWM mode. When the regulator is disabled (EN is low), the device draws less than 10