| CAD 模型: | View CAD Model |
| Pkg. Type: | VFQFPN |
| Pkg. Code: | NBG16 |
| Lead Count (#): | 16 |
| Pkg. Dimensions (mm): | 4.0 x 4.0 x 0.9 |
| Pitch (mm): | 0.65 |
| Moisture Sensitivity Level (MSL) | 1 |
| Pb (Lead) Free | Yes |
| ECCN (US) | |
| HTS (US) |
| Pkg. Type | VFQFPN |
| Lead Count (#) | 16 |
| Temp. Range (°C) | -40 to 125°C |
| Carrier Type | Reel |
| Function | Super Capacitor Charger |
| Input Voltage Range (V) | 3.2 - 7.2 |
| Length (mm) | 4 |
| MOQ | 3300 |
| Moisture Sensitivity Level (MSL) | 1 |
| Output Current Max (A) | 1.5 |
| Package Area (mm²) | 16 |
| Pb (Lead) Free | Yes |
| Pb Free Category | e3 Sn |
| Pitch (mm) | 0.65 |
| Pkg. Dimensions (mm) | 4.0 x 4.0 x 0.9 |
| Qty. per Carrier (#) | 0 |
| Qty. per Reel (#) | 3300 |
| Requires Terms and Conditions | Does not require acceptance of Terms and Conditions |
| Tape & Reel | Yes |
| Thickness (mm) | 0.9 |
| Width (mm) | 4 |
| 已发布 | No |
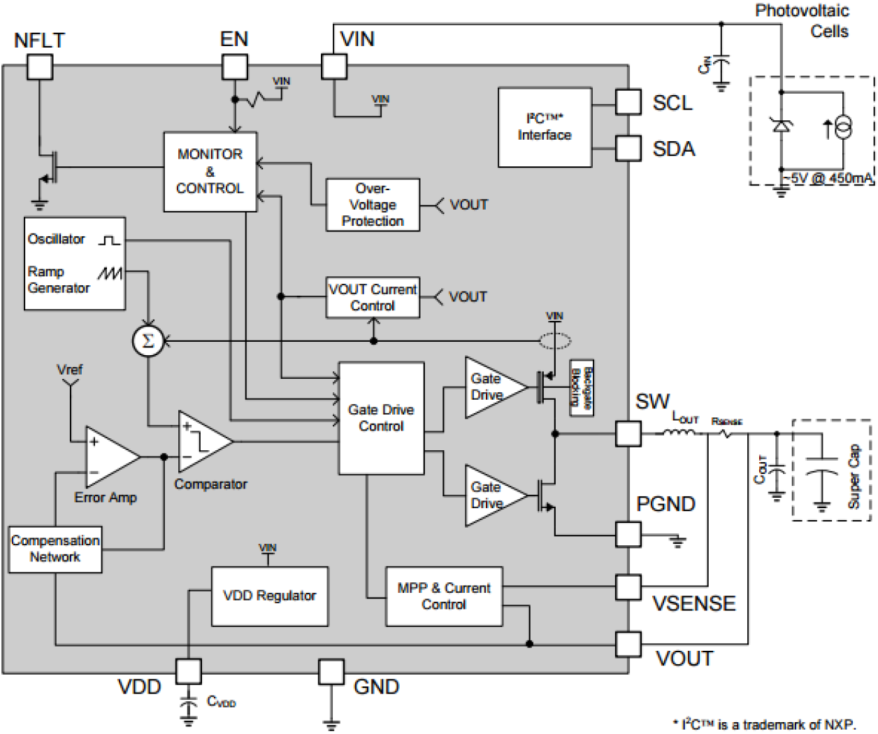
The ZSPM4523 is a DC/DC synchronous switching super capacitor charger with fully integrated power switches, internal compensation, and full fault protection. It uses a temperature-independent photovoltaic maximum power point tracking (MPPT) calculator to optimize power output from the source during Full-Charge Mode. Its 1MHz switching frequency allows using small filter components, which results in smaller board space and reduced bill-of-material costs. In Full-Charge Mode, the duty cycle is controlled by the MPPT function. Once the termination voltage is reached, the regulator operates in Constant Voltage Mode. When the regulator is disabled (the EN pin is low), the device draws 10µA (typical) quiescent current from VOUT. The ZSPM4523 integrates a wide range of protection circuitry, including input supply under-voltage lockout, output over-voltage protection, current limiting, and thermal shutdown. The ZSPM4523 includes supervisory reporting via the NFLT (Inverted Fault) open-drain output to interface other components in the system. Device programming is achieved by the I²C interface through the SCL and SDA pins.