跳转到主要内容
瑞萨电子 (Renesas Electronics Corporation)

特性

  • VBAT reverse-current blocking
  • Programmable temperature-compensated termination voltage: 3.94V to 4.18V ±1%
  • User programmable maximum charge current: 50mA to 1500mA
  • Current mode PWM control in constant voltage
  • Supervisor for VBAT reported at the NFLT pin
  • Input supply under-voltage lockout
  • Full protection for over-current, over-temperature, VBAT over-voltage, and charging timeout
  • Charge status indication
  • I2C program interface with EEPROM registers

描述

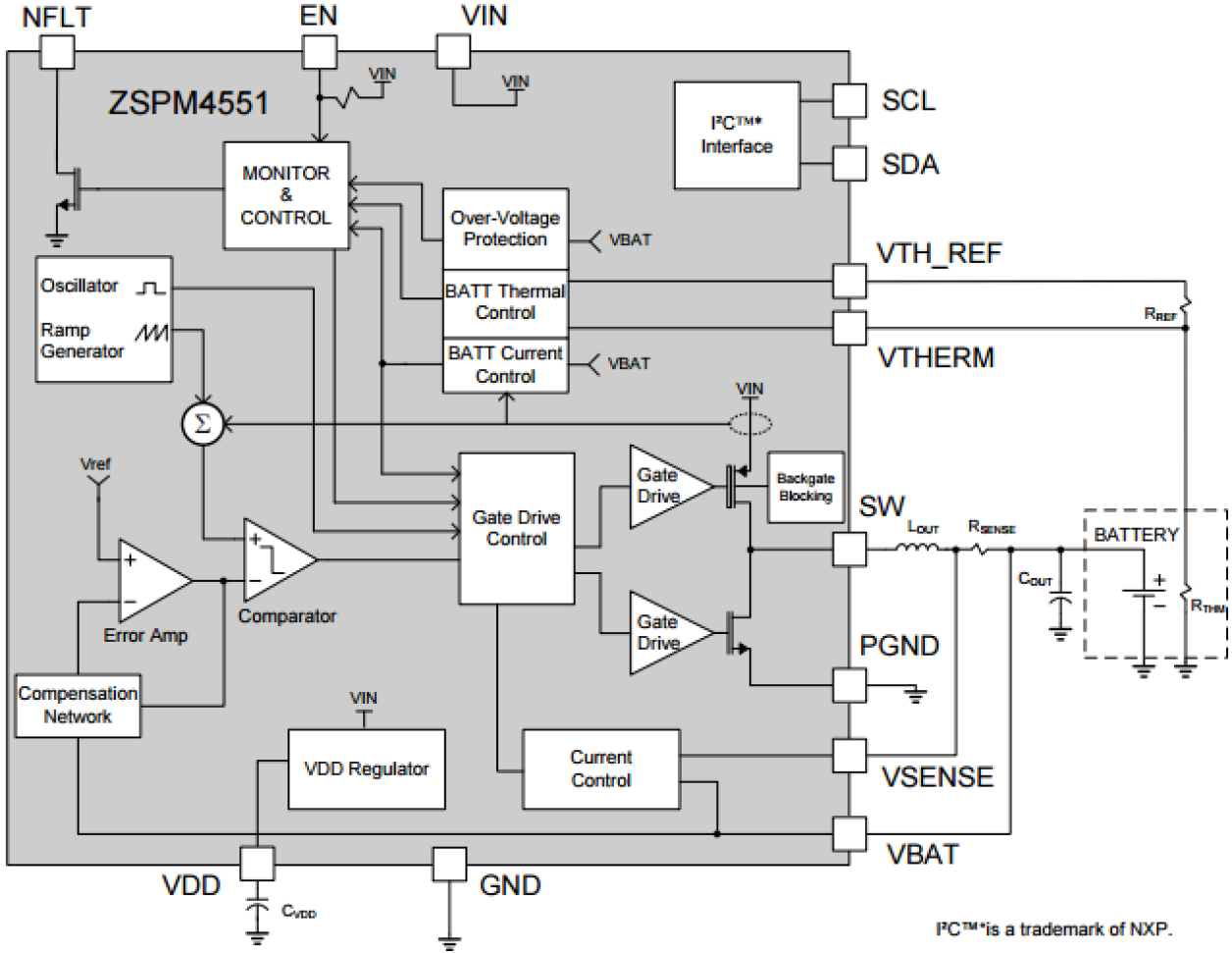
The ZSPM4551 is a DC/DC synchronous switching lithium-ion (Li-Ion) battery charger with fully integrated power switches, internal compensation, and full fault protection. Its switching frequency of 1MHz enables the use of small filter components, resulting in smaller board space and reduced BOM cost. In Full-Charge Constant-Current Mode, the regulation is for constant current (CC). Once termination voltage is reached, the regulator operates in voltage mode. When the regulator is disabled (the EN pin is low), the device draws 10µA (typical) quiescent current. The ZSPM4551 includes supervisory reporting through the NFLT (inverted fault) open-drain output to interface other components in the system. Device programming is achieved by an I²C interface through the SCL and SDA pins.

当前筛选条件