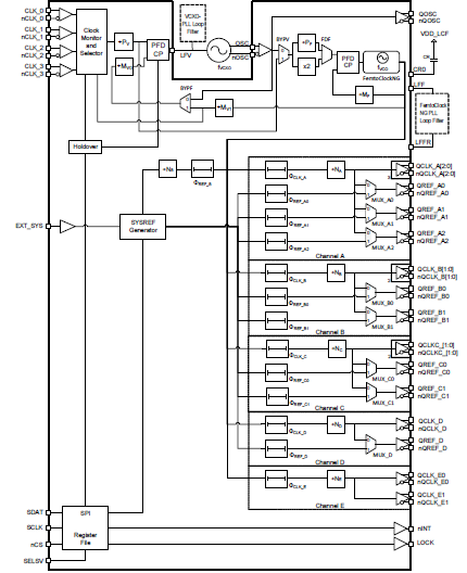
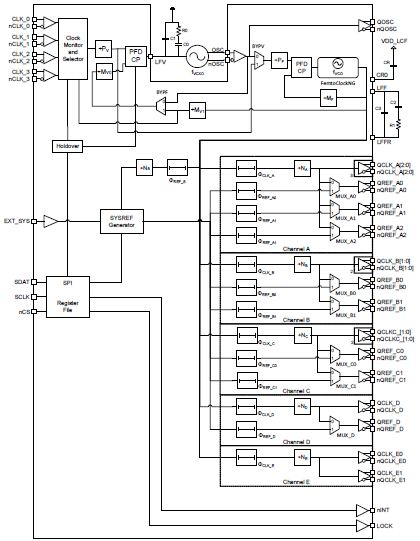
瑞萨电子抖动衰减器利用低抖动外部参考和控制电路系统,可从一个或多个输入时钟信号中消除不需要的噪声。该标准系列产品的不同型号使用 VCXOs 或简单晶体作为参考。创新技术支持使用固定频率晶体,而非市面稀缺的牵引晶体器件。此外,抖动衰减器产品还包括频率转换部分,支持输出频率与输入频率存在差异。这种输入-输出频率可根据所选器件采用整数或非整数比。该系列中的若干器件均可支持多个上述比率,从而提供多种独立频率,甚至还支持输出频率之间的非整数关系。
将抖动衰减器和频率转换器集成在一起简化了电路,同时将物料清单 (BOM) 减至最少。 瑞萨的丰富抖动衰减器和频率转换器产品组合具有不同级别的性能、功耗和可编程性,可以满足几乎任何应用的需求。 瑞萨抖动衰减器支持各种单端和差分信号级,如 LVCMOS、LVPECL、LVDS、HCSL、HSTL 或 SSTL。
针对PCIe、SAS/SATA、USB 3.0 和 XAUI 应用,寻求特定应用信号Repeater和Retimer的客户,请点击此处。
什么是抖动清除器?
抖动清除器(又称为抖动衰减器)是一种用于降低指定计时信号上噪声(抖动)幅度的产品。 抖动是实际周期性时钟信号与理想周期性时钟信号的随机偏差。 在连续脉冲的相位或幅度、和/或指定时间帧上的频率变化中,通常都可以观察到抖动。 高抖动通常由较长的走线、布线以及嘈杂的系统环境引起。 在高性能需求应用中,抖动值过高会导致不良系统行为。 瑞萨电子抖动清除器(抖动衰减器)依靠稳定的参考源和创新的控制电路,来锁定带噪声的时钟信号的相位和平均频率,然后产生高品质(低抖动)信号并输出到时钟网络内的“下游”设备。



