| CAD 模型: | View CAD Model |
| Pkg. Type: | TSSOP |
| Pkg. Code: | PGG16 |
| Lead Count (#): | 16 |
| Pkg. Dimensions (mm): | 5.0 x 4.4 x 1.0 |
| Pitch (mm): | 0.65 |
| Moisture Sensitivity Level (MSL) | 1 |
| Pb (Lead) Free | Yes |
| ECCN (US) | EAR99 |
| HTS (US) | 8542.39.0090 |
| Lead Count (#) | 16 |
| Carrier Type | Tube |
| Moisture Sensitivity Level (MSL) | 1 |
| Qty. per Carrier (#) | 96 |
| Package Area (mm²) | 22 |
| Pitch (mm) | 0.65 |
| Pkg. Dimensions (mm) | 5.0 x 4.4 x 1.0 |
| Qty. per Reel (#) | 0 |
| Pb (Lead) Free | Yes |
| Pb Free Category | e3 Sn |
| Temp. Range (°C) | 0 to 70°C |
| Country of Assembly | TAIWAN |
| Country of Wafer Fabrication | TAIWAN, USA |
| Accepts Spread Spec Input | Yes |
| Advanced Features | Accepts Spread Spec Input |
| C-C Jitter Max P-P (ps) | 200 |
| Core Voltage (V) | 3.3 |
| Input Freq (MHz) | 10 - 133 |
| Input Type | LVCMOS |
| Inputs (#) | 1 |
| Length (mm) | 5 |
| MOQ | 288 |
| Multiply/Divide Value | 1 |
| Output Banks (#) | 2 |
| Output Freq Range (MHz) | 10 - 133 |
| Output Skew (ps) | 250 |
| Output Type | LVCMOS |
| Output Voltage (V) | 3.3 |
| Outputs (#) | 9 |
| Pkg. Type | TSSOP |
| Price (USD) | $1.33372 |
| Product Category | Zero Delay Buffers |
| Requires Terms and Conditions | Does not require acceptance of Terms and Conditions |
| Tape & Reel | No |
| Thickness (mm) | 1 |
| Width (mm) | 4.4 |
| 已发布 | No |
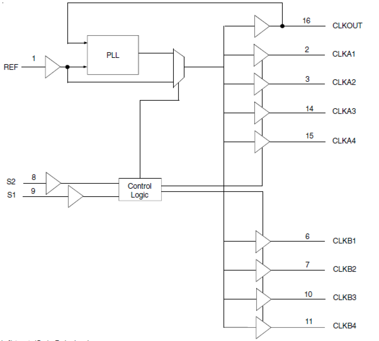
The 23S09 is a high-speed phase-locked loop (PLL) clock buffer, designed to address high-speed clock distribution applications. The zero delay is achieved by aligning the phase between the incoming clock and the output clock, operable within the range of 10MHz to 133MHz. The device is a 16-pin version of the 23S05.
The 23S09 accepts one reference input and drives two banks of four low-skew clocks. The -1H version of this device operates up to 133MHz frequency and has higher drive than the -1 device. All parts have on-chip PLLs which lock to an input clock on the REF pin. The PLL feedback is on-chip and is obtained from the CLKOUT pad. In the absence of an input clock, the 23S09 enters power down. In this mode, the device will draw less than 12μA for the commercial temperature range and less than 25μA for the industrial temperature range, and the outputs are tri-stated. This device is characterized for both industrial and commercial operation.