跳转到主要内容

特性

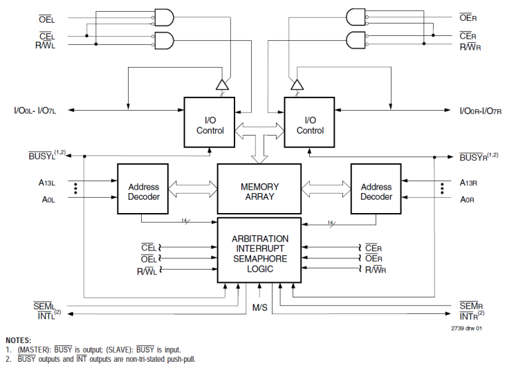
  • True Dual-Ported memory cells which allow simultaneous reads of the same memory location
  • 7006 easily expands data bus width to 16 bits or more
  • Interrupt Flag
  • On-chip port arbitration logic
  • Full on-chip hardware support of semaphore signaling between ports
  • Fully asynchronous operation from either port
  • Battery backup operation—2V data retention
  • TTL-compatible, single 5V (±10%) power supply
  • Available in 68-pin PGA, quad flatpack, PLCC, and 64-pin TQFP packages
  • Industrial temperature range (-40C to +85C) is available

描述

The 7006 is a high-speed 16K x 8 Dual-Port Static RAM designed to be used as a stand-alone 128K-bit Dual-Port RAM or as a combination MASTER/SLAVE Dual-Port RAM for 16-bit-or-more word systems. An automatic power down feature controlled by CE permits the on-chip circuitry of each port to enter a very low standby power mode. Military grade product in compliance with MIL-PRF-38535 QML is available.

产品参数

属性
Core Voltage (V) 5
Bus Width (bits) 8
Density (Kb) 128
Pkg. Code PLG68, PNG64
Interface Async
I/O Type 5.0 V TTL
Access Time (ns) 15, 20
Temp. Range (°C) -40 to 85°C, 0 to 70°C
Architecture Dual-Port
Organization 16K x 8
Function Busy, Interrupt, Master, Semaphore, Slave

封装选项

Pkg. Type Pkg. Dimensions (mm) Lead Count (#) Pitch (mm)
PLCC 24.0 x 24.0 x 3.63 68 1.27
TQFP 14.0 x 14.0 x 1.4 64 0.8

当前筛选条件