跳转到主要内容
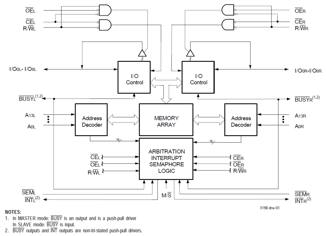
16K x 9 Dual-Port RAM

封装信息

CAD 模型: View CAD Model
Pkg. Type: PLCC
Pkg. Code: PL68
Lead Count (#): 68
Pkg. Dimensions (mm): 24.0 x 24.0 x 3.63
Pitch (mm): 1.27

环境和出口类别

Pb (Lead) Free No
Moisture Sensitivity Level (MSL) 3
ECCN (US)
HTS (US)

产品属性

Lead Count (#) 68
Pb (Lead) Free No
Carrier Type Reel
Access Time (ns) 15
Architecture Dual-Port
Bus Width (bits) 9
Core Voltage (V) 5
Density (Kb) 144
Function Busy, Interrupt, Master, Semaphore, Slave
I/O Type 5.0 V TTL
Interface Async
Length (mm) 24
MOQ 250
Moisture Sensitivity Level (MSL) 3
Organization 16K x 9
Package Area (mm²) 576
Pb Free Category e0
Pitch (mm) 1.27
Pkg. Dimensions (mm) 24.0 x 24.0 x 3.63
Pkg. Type PLCC
Qty. per Carrier (#) 0
Qty. per Reel (#) 250
Reel Size (in) 13
Requires Terms and Conditions Does not require acceptance of Terms and Conditions
Tape & Reel Yes
Temp. Range (°C) 0 to 70°C
Thickness (mm) 3.63
Width (mm) 24
已发布 No

描述

The 7016 is a high-speed 16K x 9 Dual-Port Static RAM designed to be used as a stand-alone Dual-Port RAM or as a combination MASTER/SLAVE Dual-Port RAM for 18-bit-or-more word systems. Using the IDT MASTER/SLAVE Dual-Port RAM approach in 18- bit or wider memory system applications results in full-speed, error-free operation without the need for additional discrete logic. An automatic power down feature controlled by CE permits the on-chip circuitry of each port to enter a very low standby power mode.