跳转到主要内容
瑞萨电子 (Renesas Electronics Corporation)

特性

  • JEDEC revolutionary pinout (center power/GND) for reduced noise.
  • Equal access and cycle times – Commercial and Industrial: 12/15/20ns
  • One Chip Select plus one Output Enable pin
  • Bidirectional inputs and outputs directly TTL-compatible
  • Low power consumption via chip deselect
  • Available in a 32-pin 400 mil Plastic SOJ packages

描述

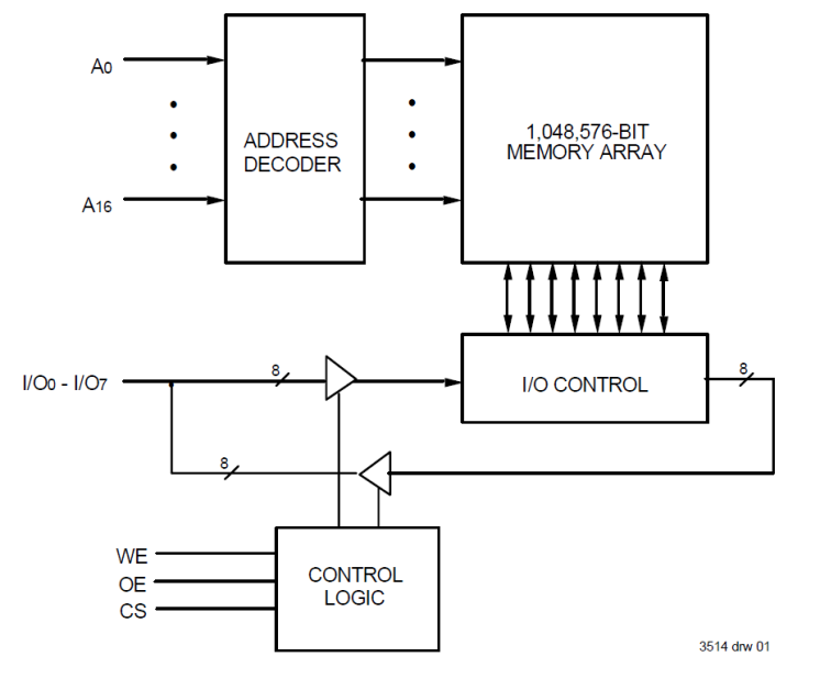
The 71124 5V CMOS SRAM is organized as 128K x 8. The JEDEC centerpower/GND pinout reduces noise generation and improves system performance. All bidirectional inputs and outputs of the 71124 are TTL-compatible and operation is from a single 5V supply. Fully static asynchronous circuitry is used; no clocks or refreshes are required for operation.

当前筛选条件