跳转到主要内容
瑞萨电子 (Renesas Electronics Corporation)

特性

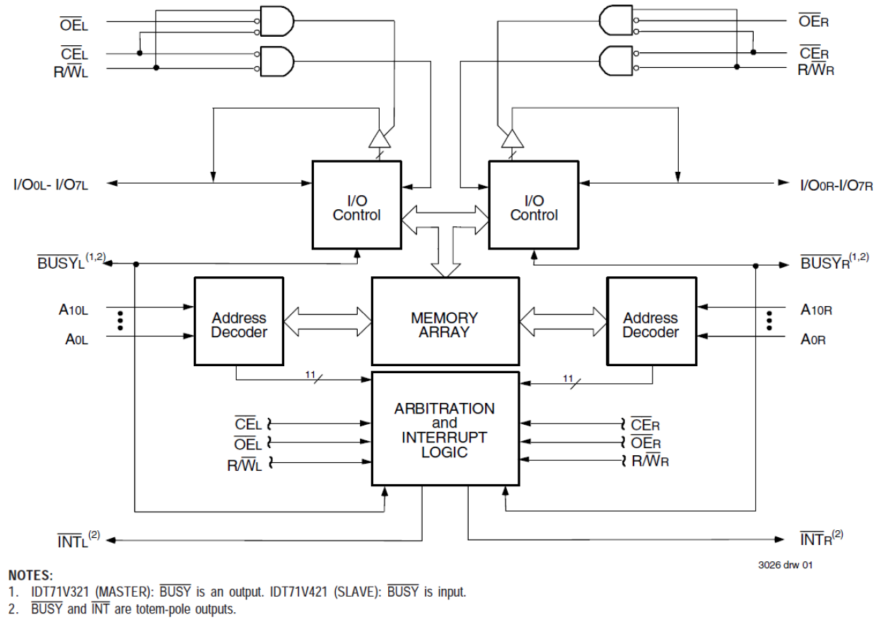
  • True dual-ported memory cells allow simultaneous access of the same memory location
  • Two INT flags for port-to-port communications
  • On-chip port arbitration logic
  • BUSY output flag
  • Fully asynchronous operation from either port
  • Battery backup operation—2V data retention (L only)
  • TTL-compatible, single 3.3V power supply
  • Available in 52-pin PLCC, 64-pin TQFP and STQFP packages
  • Industrial temperature range (–40 °C to +85 °C) is available

描述

The 71V321 is a high-speed 2K x 8 dual-port static RAM with internal interrupt logic for interprocessor communications. The device provides two independent ports with separate control, address, and I/O pins that permit independent, asynchronous access for reads or writes to any location in memory. An automatic power-down feature, controlled by CE, permits the on-chip circuitry of each port to enter a very low standby power mode.

产品参数

属性
Core Voltage (V)3.3
Bus Width (bits)8
Density (Kb)16
Pkg. CodePNG64, PPG64
InterfaceAsync
I/O Type3.3 V LVTTL
Access Time (ns)25, 35
Temp. Range (°C)-40 to 85°C, 0 to 70°C
ArchitectureDual-Port
Organization2K x 8
FunctionBusy, Interrupt, Master

封装选项

Pkg. TypePkg. Dimensions (mm)Lead Count (#)Pitch (mm)
TQFP14.0 x 14.0 x 1.4640.8
TQFP10.0 x 10.0 x 1.4640.5

当前筛选条件