跳转到主要内容
瑞萨电子 (Renesas Electronics Corporation)

特性

  • 0.5 MICRON CMOS Technology
  • Guaranteed low skew < 250ps (max.)
  • Very low duty cycle distortion < 350ps (max.)
  • High speed: propagation delay < 2.5ns (max.)
  • 100MHz operation
  • TTL compatible inputs and outputs
  • TTL level output voltage swings
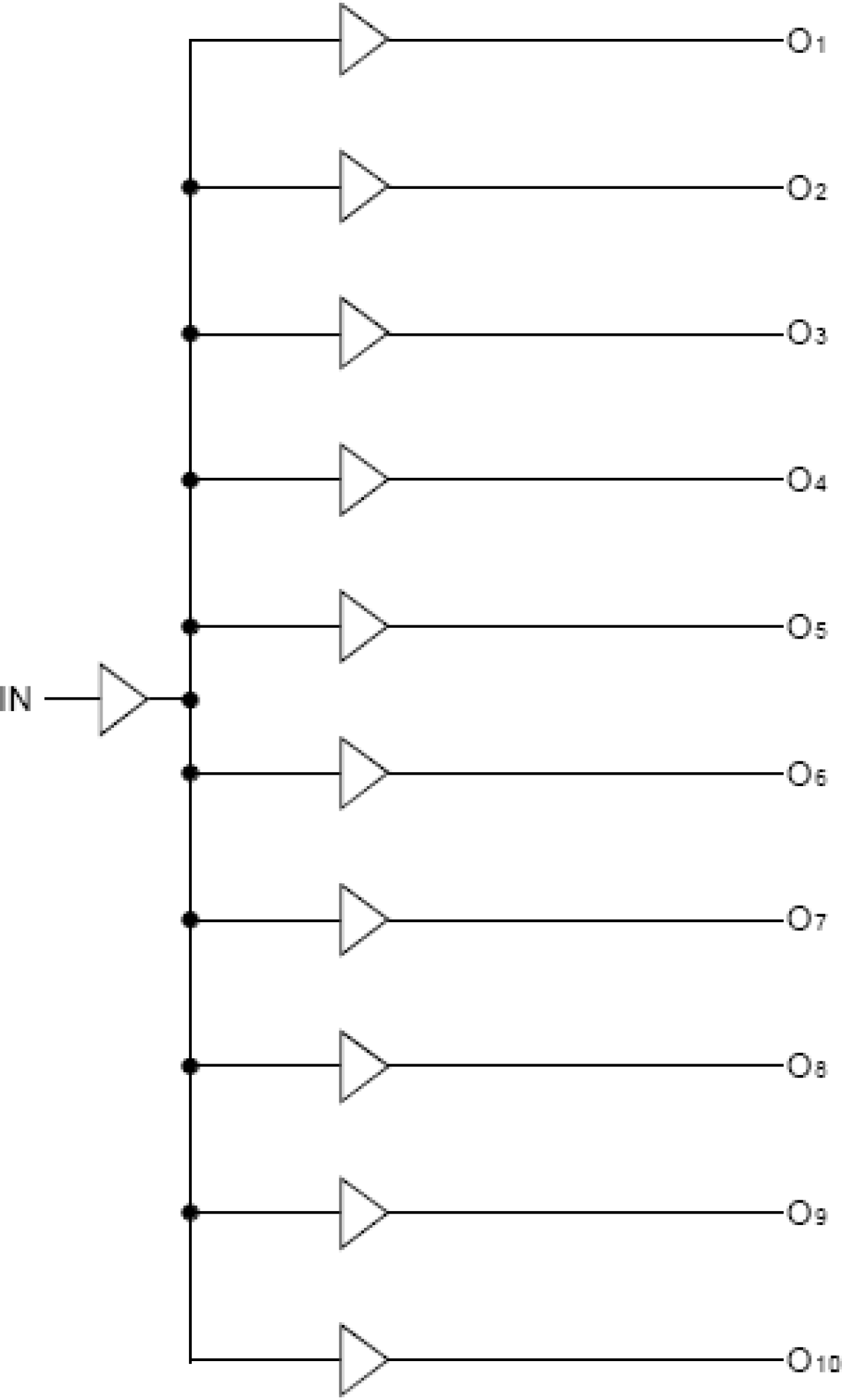
  • 1:10 fanout
  • Output rise and fall time < 1.5ns (max)
  • Low input capacitance: 4.5pF typical
  • High drive: -32mA IOH, +48mA IOL
  • Available in QSOP, SSOP, and SOIC packages

描述

The FCT807T clock driver is built using advanced dual metal CMOS technology. This low skew clock driver features 1:10 fanout, providing minimal loading on the preceding drivers. The FCT807T offers low capacitance inputs with hysteresis for improved noise margins. TTL level outputs and multiple power and grounds reduce noise. The device also features -32/48mA drive capability for driving low impedance traces.

当前筛选条件