跳转到主要内容
瑞萨电子 (Renesas Electronics Corporation)
替代产品

特性

  • Two LVCMOS/LVTTL outputs
  • Selectable crystal oscillator interface
  • or LVCMOS/LVTTL TEST_CLK
  • Output frequency range: 15.625MHz to 350MHz
  • Crystal input frequency range: 12MHz to 40MHz
  • VCO range: 250MHz to 700MHz
  • Parallel or serial interface for programming counter and output dividers
  • RMS period jitter: 30ps (maximum)
  • Cycle-to-cycle jitter: 100ps (maximum)
  • Full 3.3V or mixed 3.3V core/2.5V output supply voltage
  • -40°C to 85°C ambient operating temperature
  • Available in lead-free RoHS-compliant package
  • For replacement device us 840N202CKI-dddLF

描述

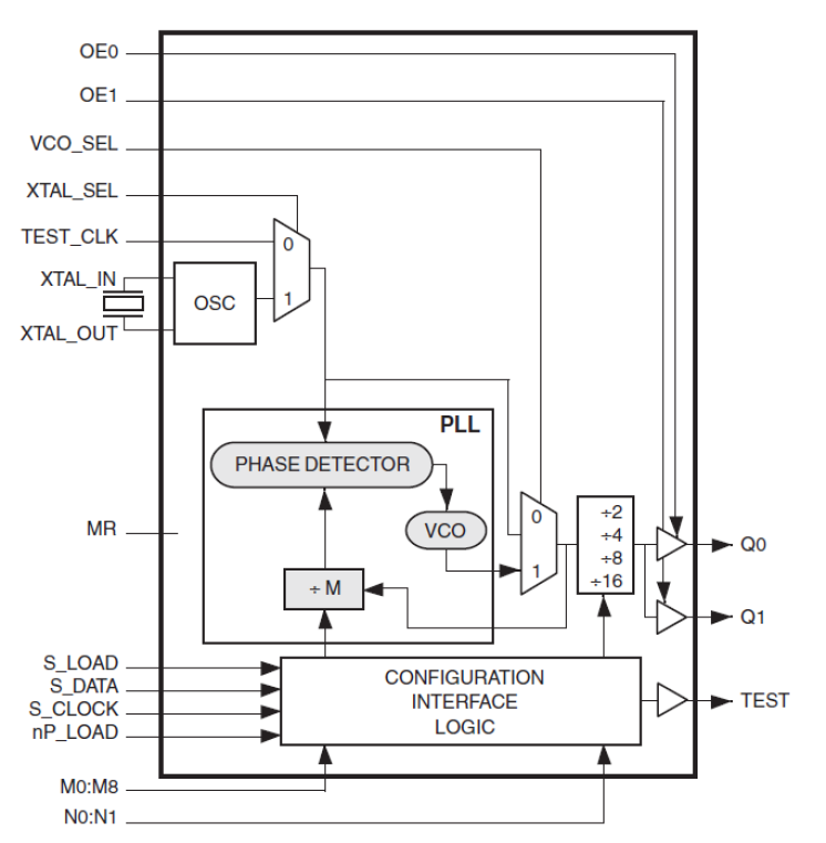
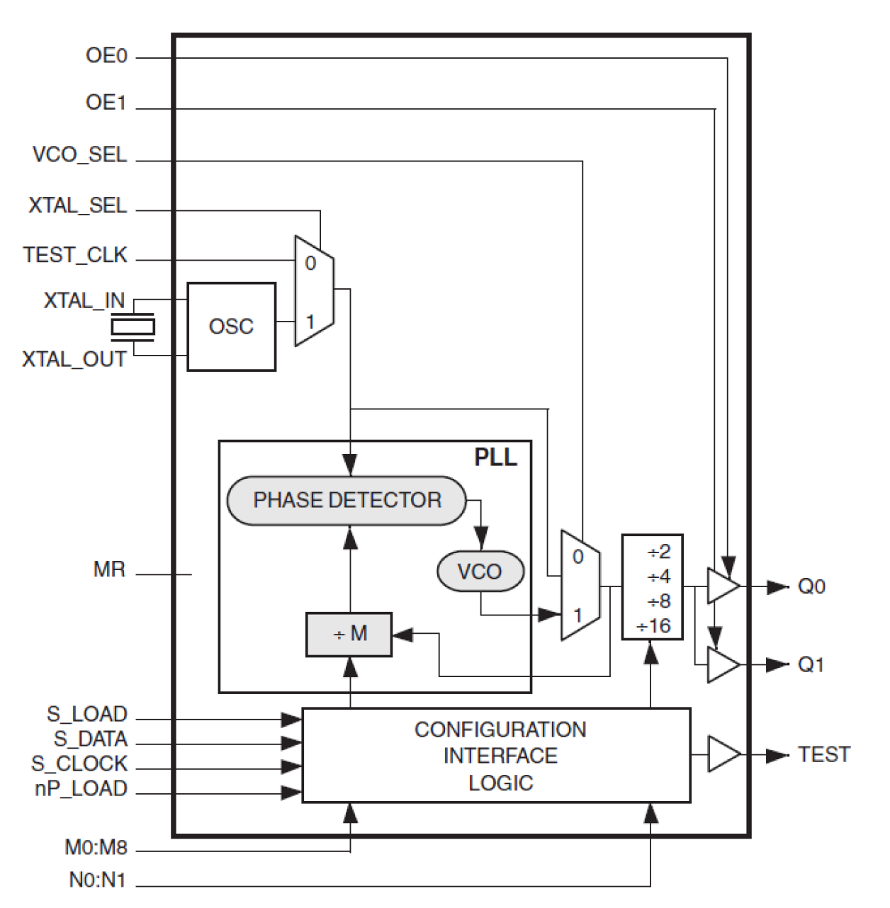
The 8402I is a general purpose, Crystal-to-LVCMOS/LVTTL High Frequency Synthesizer. The 8402I has a selectable TEST_CLK or crystal inputs. The VCO operates at a frequency range of 250MHz to 700MHz. The VCO frequency is programmed in steps equal to the value of the input reference or crystal frequency. The VCO and output frequency can be programmed using the serial or parallel interfaces to the configuration logic. The low phase noise characteristics of the 8402I make it an ideal clock source for Gigabit Ethernet and SONET applications.

当前筛选条件