| Pkg. Type: | SOIC |
| Pkg. Code: | PSG28 |
| Lead Count (#): | 28 |
| Pkg. Dimensions (mm): | 17.9 x 7.6 x 2.34 |
| Pitch (mm): | 1.27 |
| Pb (Lead) Free | Yes |
| Moisture Sensitivity Level (MSL) | 1 |
| ECCN (US) | |
| HTS (US) |
| Pkg. Type | SOIC |
| Lead Count (#) | 28 |
| Pb (Lead) Free | Yes |
| Carrier Type | Reel |
| Advanced Features | Programmable Clock, Spread Spectrum |
| C-C Jitter Max P-P (ps) | 30 |
| C-C Jitter Typ P-P (ps) | 18 |
| Core Voltage (V) | 3.3 |
| Feedback Input | No |
| Input Freq (MHz) | 14 - 20 |
| Input Type | Crystal |
| Inputs (#) | 1 |
| Length (mm) | 17.9 |
| MOQ | 1000 |
| Moisture Sensitivity Level (MSL) | 1 |
| Output Banks (#) | 1 |
| Output Freq Range (MHz) | 125 - 255 |
| Output Type | LVPECL |
| Output Voltage (V) | 3.3 |
| Outputs (#) | 1 |
| Package Area (mm²) | 136 |
| Pb Free Category | e3 Sn |
| Pitch (mm) | 1.27 |
| Pkg. Dimensions (mm) | 17.9 x 7.6 x 2.34 |
| Prog. Clock | Yes |
| Prog. Interface | Parallel |
| Qty. per Carrier (#) | 0 |
| Qty. per Reel (#) | 1000 |
| Reel Size (in) | 13 |
| Reference Output | No |
| Requires Terms and Conditions | Does not require acceptance of Terms and Conditions |
| Spread Spectrum | Yes |
| Tape & Reel | Yes |
| Temp. Range (°C) | 0 to 70°C |
| Thickness (mm) | 2.34 |
| Width (mm) | 7.6 |
| 已发布 | No |
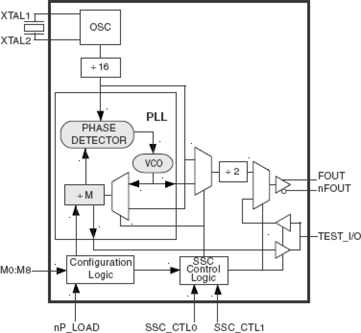
The 8431-11 is a general purpose clock frequency synthesizer for IA64/32 application and a member of the HiPerClockS™ family of High Performance Clock Solutions from ICS. The VCO operates at a frequency range of 250MHz to 510MHz providing an output frequency range of 125MHz to 255MHz. The output frequency can be programmed using the parallel interface, M0 through M8, to the configuration logic. Spread spectrum clocking is programmed via the control inputs SSC_CTL0 and SSC_CTL1. Programmable features of the 8431-11 support four operational modes. The four modes are spread spectrum clocking (SSC), non-spread spectrum clock and two test modes which are controlled by the SSC_CTL[1:0] pins. Unlike other synthesizers, the 8431-11 can immediately change spread-spectrum operation without having to reset the device. In SSC mode, the output clock is modulated in order to achieve a reduction in EMI. In one of the PLL bypass test modes, the PLL is disconnected as the source to the differential output allowing an external source to be connected to the TEST_I/O pin. This is useful for in-circuit testing and allows the differential output to be driven at a lower frequency throughout the system clock tree. In the other PLL bypass mode, the oscillator divider is used as the source to both the M and the Fout divide by 2. This is useful for characterizing the oscillator and internal dividers.