跳转到主要内容
瑞萨电子 (Renesas Electronics Corporation)

特性

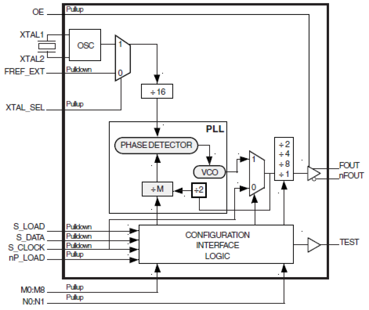
  • Fully integrated PLL, no external loop filter requirements
  • One differential 3.3V LVPECL output
  • Crystal oscillator interface: 10MHz to 25MHz
  • Output frequency range: 31.25MHz to 700MHz
  • VCO range: 250MHz to 700MHz
  • Parallel or serial interface for programming M and N dividers during power-up
  • RMS period jitter: 5ps (maximum)
  • Cycle-to-Cycle jitter: 40ps (maximum)
  • 3.3V supply voltage
  • 0 °C to 70 °C ambient operating temperature
  • Available in lead-free (RoHS 6) package

描述

The 84330C is a general-purpose, single-output high-frequency synthesizer. The VCO operates at a frequency range of 250MHz to 700MHz. The VCO and output frequency can be programmed using the serial or parallel interfaces to the configuration logic. The output can be configured to divide the VCO frequency by 1, 2, 4, and 8. Output frequency steps as small as 250kHz to 2MHz can be achieved using a 16MHz crystal depending on the output divider settings.

当前筛选条件