特性
- Four low-skew, low additive jitter LVPECL differential output pairs
- Differential LVPECL input pair can accept the following differential input levels: LVDS, LVPECL, CML
- Differential PCLKx pairs can also accept single-ended LVCMOS levels
- Maximum input clock frequency: 2GHz
- LVCMOS interface levels for the control input (input select)
- Output skew: 5ps (typical)
- Propagation delay: 320ps (maximum)
- Low additive phase jitter, RMS; fREF = 156.25MHz, VPP = 1V, 12kHz to 20MHz: 40fs (maximum)
- Maximum device current consumption (IEE): 60mA (maximum)
- Full 3.3V or 2.5V supply voltage
- Lead-free (RoHS 6) packaging
- -40 °C to 85 °C ambient operating temperature
描述
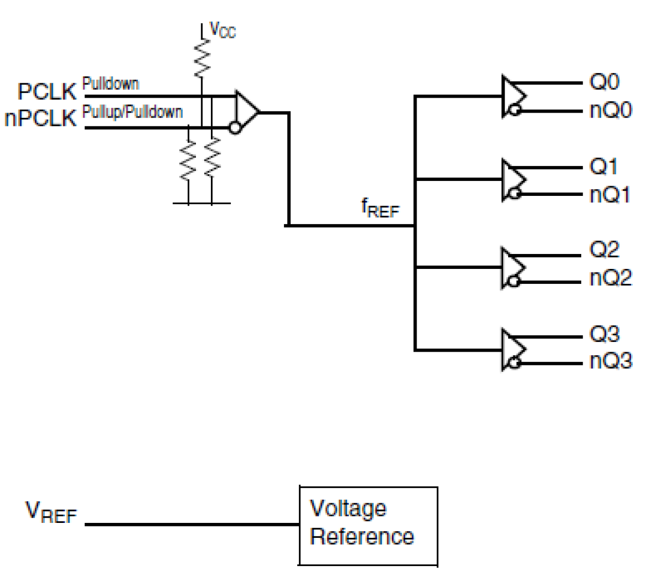
The 8SLVP1104I is a high-performance differential LVPECL fanout buffer designed for the fanout of high-frequency, very-low additive phase noise clock and data signals. The 8SLVP1104I is characterized for operation from a 3.3V or 2.5V power supply. Guaranteed output-to-output and part-to-part skew characteristics make the 8SLVP1104I ideal for clock distribution applications demanding well-defined performance and repeatability. Four low-skew outputs are available. The integrated bias voltage reference enables easy interfacing of single-ended signals to the device inputs. The device is optimized for low-power consumption and low-additive phase noise.
产品参数
| 属性 | 值 |
|---|---|
| Outputs (#) | 4 |
| Inputs (#) | 1 |
| Channels (#) | 1 |
| Input Freq (MHz) | 2000 |
| Output Freq Range (MHz) | 2000 |
| Output Skew (ps) | 15 |
| Adjustable Phase | No |
| Noise Floor (dBc/Hz) | -162 |
| Additive Phase Jitter Typ RMS (fs) | 32 |
| Output Type | LVPECL |
| Supply Voltage (V) | 2.5 - 2.5, 3.3 - 3.3 |
封装选项
| Pkg. Type | Pkg. Dimensions (mm) | Lead Count (#) | Pitch (mm) |
|---|---|---|---|
| VFQFPN | 3.0 x 3.0 x 1.0 | 16 | 0.5 |
当前筛选条件
筛选
软件与工具
样例程序
模拟模型
Overview of IDT's 8LSVP (LVPECL) and 8SLVD (LVDS) families of low-jitter fanout buffers from IDT. Fanout buffers are a useful building block of many clock trees, providing signal buffering and multiple low-skew copies of the input signal. IDT's high-performance, low additive phase noise, differential clock fan-out buffers offer up to 2 GHz clock operation, low additive phase jitter (12kHz - 20MHz) of 50 to 100 femtoseconds RMS max, fast output rise & fall times (less than 150ps), and single and dual channel functions (dual: matched propagation delay). Presented by Baljit Chandhoke, Product Marketing Manager at Integrated Device Technology, Inc. To learn more about IDT's industry-leading portfolio of fanout buffers, visit Renesas's RF Buffer page.