跳转到主要内容
瑞萨电子 (Renesas Electronics Corporation)

特性

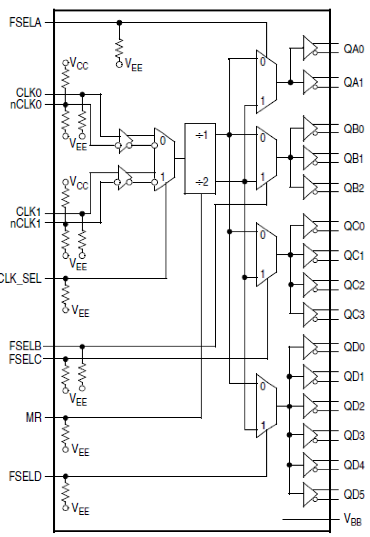
  • Fifteen differential PECL outputs (four output banks)
  • Two selectable differential PECL inputs
  • Selectable ÷1 or ÷2 frequency divider
  • Supports DC to 2GHz input frequency
  • Single 3.3V or 2.5V supply
  • Standard 52-Lead TQFP package with exposed pad for enhanced thermal characteristics
  • Supports industrial temperature range
  • Lead-free RoHS 6 packaging

描述

The 8T33FS6222 is a bipolar monolithic differential clock fanout buffer. Designed for most demanding clock distribution systems, the 8T33FS6222 supports various applications that require the distribution of precisely aligned differential clock signals. Using SiGe technology and a fully differential architecture, the device offers very low skew outputs and superior digital signal characteristics. Target applications for this clock driver are high-performance clock distribution in computing, networking, and telecommunication systems.

当前筛选条件