跳转到主要内容
瑞萨电子 (Renesas Electronics Corporation)

特性

  • MOSFET Input Stage provides
  • Very High ZI = 1.5TΩ (1.5 x 1012Ω) (Typ)
  • Very Low II: 5pA (Typ) at 15V Operation 2pA (Typ) at 5V Operation
  • Ideal for Single Supply Applications
  • Common Mode Input Voltage Range Includes Negative Supply Rail; Input Terminals Can be Swung 0.5V Below Negative Supply Rail
  • CMOS Output Stage Permits Signal Swing to Either (Or Both) Supply Rails
  • Pb-Free Available (RoHS Compliant)

描述

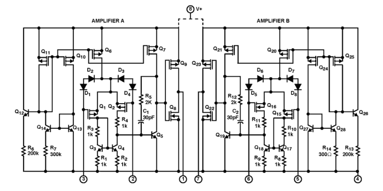
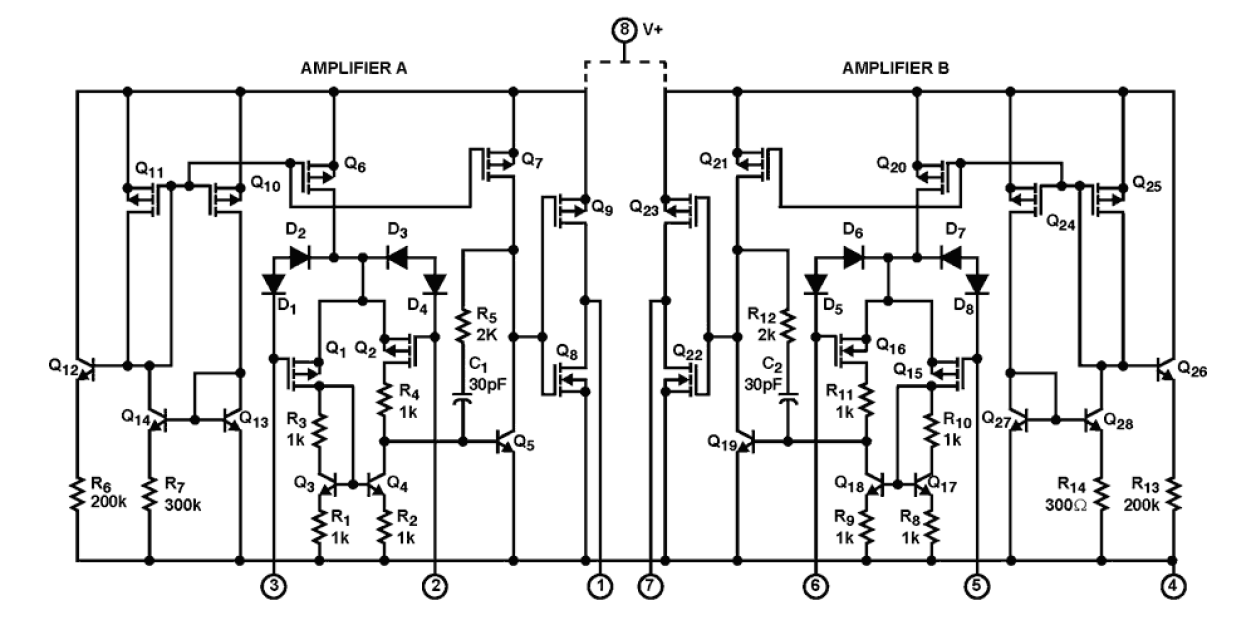
CA3260A and CA3260 are integrated circuit operational amplifiers that combine the advantage of both CMOS and bipolar transistors on a monolithic chip. The CA3260 series circuits are dual versions of the popular CA3160 series. Gate protected P-Channel MOSFET (PMOS) transistors are used in the input circuit to provide very high input impedance, very low input current, and exceptional speed performance. The use of PMOS field effect transistors in the input stage results in common mode input voltage capability down to 0. 5V below the negative supply terminal, an important attribute in single supply applications. A complementary symmetry MOS (CMOS) transistor pair, capable of swinging the output voltage to within 10mV of either supply voltage terminal (at very high values of load impedance), is employed as the output circuit. The CA3260 Series circuits operate at supply voltages ranging from 4V to 16V, or ±2V to ±8V when using split supplies. The CA3260A offers superior input characteristics over those of the CA3260.

应用

  • Ground Referenced Single Supply Amplifiers
  • Fast Sample-Hold Amplifiers
  • Long Duration Timers/Monostables
  • Ideal Interface with Digital CMOS
  • High Input Impedance Wideband Amplifiers
  • Voltage Followers (eg Follower for Single Supply D/A Converter)
  • Voltage Regulators (Permits Control of Output Voltage Down to 0V)
  • Wien Bridge Oscillators
  • Voltage Controlled Oscillators
  • Photo Diode Sensor Amplifiers

当前筛选条件