跳转到主要内容
瑞萨电子 (Renesas Electronics Corporation)

特性

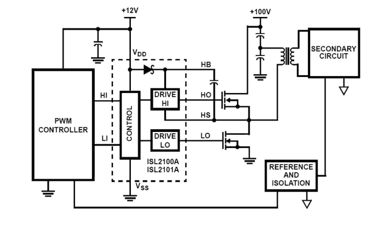
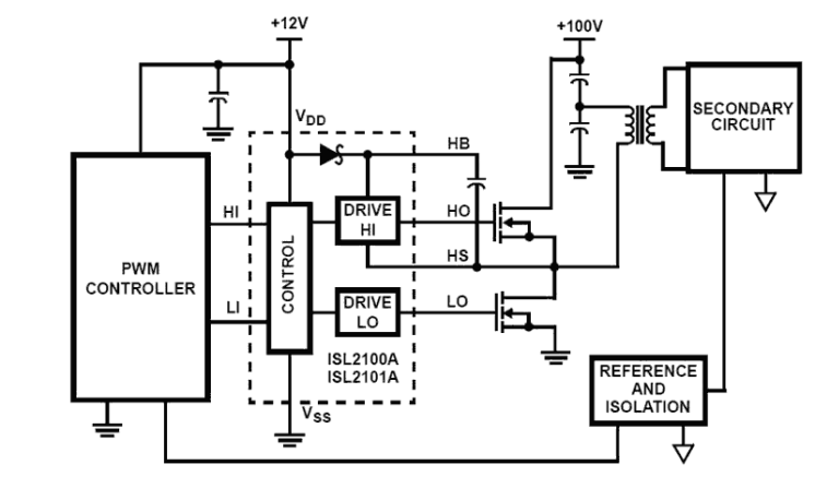
  • Drives N-Channel MOSFET Half-Bridge
  • Space-Saving DFN Package
  • DFN Package Compliant with 100V Conductor Spacing Guidelines per IPC-2221
  • Pb-Free (RoHS compliant)
  • Bootstrap Supply Max Voltage to 114VDC
  • On-Chip 1Ω Bootstrap Diode
  • Fast Propagation Times for Multi-MHz Circuits
  • Drives 1nF Load with Typical Rise/Fall Times of 10ns
  • CMOS Compatible Input Thresholds (ISL2100A)
  • 3.3V/TTL Compatible Input Thresholds (ISL2101A)
  • Independent Inputs Provide Flexibility
  • No Start-Up Problems
  • Outputs Unaffected by Supply Glitches, HS Ringing Below Ground or HS Slewing at High dv/dt
  • Low Power Consumption
  • Wide Supply Voltage Range (9V to 14V)
  • Supply Undervoltage Protection
  • 2.5Ω Typical Output Pull-Up/Pull-Down Resistance

描述

The ISL2100A, ISL2101A are 100V, high frequency, half-bridge N-channel power MOSFET driver ICs. They are based on the popular HIP2100, HIP2101 half-bridge drivers, but offer several performance improvements. The ISL2100A has additional input hysteresis for superior operation in noisy environments and the inputs of the ISL2101A, like those of the ISL2100A, can now safely swing to the VDD supply rail. Finally, both parts are available in a very compact 9 Ld DFN package to minimize the required PCB footprint.

产品参数

属性
Bootstrap Supply Voltage (Max) (V)114
VBIAS (Max) (V)14
Peak Pull-up Current (A)2
Peak Pull-down Current (A)2
Turn-On Prop Delay (ns)39
Turn-Off Prop Delay (ns)34
Rise Time (μs)0.01
Fall Time10
Temp. Range (°C)-40 to +85°C, -40 to +125°C
Input Logic Level3.3V/TTL
Qualification LevelStandard

封装选项

Pkg. TypePkg. Dimensions (mm)Lead Count (#)Pitch (mm)
DFN3.0 x 3.0 x 0.9090.5
SOICN4.9 x 3.9 x 0.0081.3

应用

  • Telecom Half-Bridge Converters
  • Telecom Full-Bridge Converters
  • Two-Switch Forward Converters
  • Active-Clamp Forward Converters
  • Class-D Audio Amplifiers

当前筛选条件