跳转到主要内容

特性

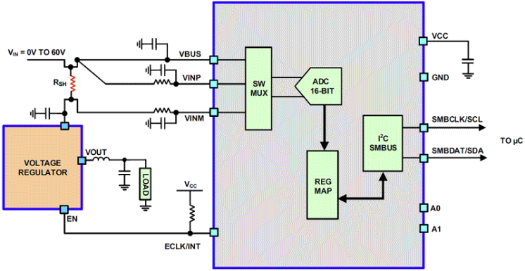
  • 总线电压检测范围:0V 至 60V
  • 16 位 ΣΔADC 监控电流和电压
  • 电压测量误差:<0.3%
  • 电流测量误差:<0.3%
  • 处理负系统电压
  • 过压/欠压和电流故障监控
  • I2C/SMBus 接口
  • 宽 VCC 范围:3V 至 5.5V
  • 静电放电(HBM):8kV
  • 支持高速 I2C:3.4MHz

描述

ISL28022 是一款具有串行接口的双向高端和低端数字电流检测和电压监控器。 该器件可监测电流和电压,提供数字化结果并计算功率。

该器件为整个输入范围内的电压和电流监控提供误差低于 0.3% 的严格精度。 数字电源监视器具有可配置的故障阈值以及可测量的 ADC 增益范围。

该器件还可处理 0V 至 60V 的共模输入电压。 该宽范围允许设备使用最少的外部电路处理电信、汽车和工业应用。 高侧和低侧接地检测应用均可通过灵活的架构轻松处理。

ISL28022 的平均电流仅为 700μA,采用 10 引脚 MSOP 封装。 ISL28022 还采用节省空间的 16 引脚 QFN 封装。 该器件工作温度范围更广,为 -40°C 至 +125°C

产品对比

ISL28022 ISL28023 ISL28025
VS (Min) (V) 3 V 3.0 V 3.0 V
VS (Max) (V) 5.5 V 5.5 V 5.5 V
PSRR (db) 105 127 127
CMRR (dB) 130 136 134
Common Mode Input Range 0 - 60 0 - 12, 0 - 60 0 - 12, 0 - 60
Gain Error / Measurement Error (Max) 0.3 0.25 0.25
IS per Amp (mA) 0.7 1.24 1
Offset Voltage (Max) (mV) 0.075 0.05 0.05

产品参数

属性
VS (Min) (V) 3
VS (Max) (V) 5.5
PSRR (db) 105
CMRR (dB) 130
Common Mode Input Range (V) 0 - 60
Gain Error / Measurement Error (Max) 0.3
IS per Amp (mA) 0.7
Offset Voltage (Max) (mV) 0.075
Qualification Level Standard

封装选项

Pkg. Type Pkg. Dimensions (mm) Lead Count (#) Pitch (mm)
MSOP 3.0 x 3.0 x 0.85 10 0.5
QFN 3.0 x 3.0 x 0.90 16 0.5

应用方框图

Universal NFC Wireless Charger Block Diagram
通用 NFC 无线充电器
这款 NFC 充电器支持对小型电池供电设备进行无线充电,确保兼容性并提升用户便利性。
Interactive block diagram of the servo motor control for robot limbs  features HVPAK and GreenPAK ICs and allows to monitor the status of multiple motors via 1-wire UART from the host MCU.
机器人四肢的伺服电机控制
伺服电机控制可确保精度、紧凑的设计、灵活的运动、降低成本和高效的机器人技术。
AMD RFSoC Power Tree Block Diagram
AMD FPGA RFSoC 电源树
适用于空间受限应用中 AMD FPGA 或 RFSoC 的高效电源树。
Instrument Panel for Light Electric Vehicles Block Diagram
轻型电动车仪表板
设计紧凑的仪表盘系统,支持传感器、蓝牙 LE、GPU 和语音控制。
IO-Link Sensors Block Diagram
IO-Link 传感器
该系统可通过 IO-Link 通信实现智能传感器控制。
4-20mA Current Loop Receiver Block Diagram
4 至 20mA 电流环路接收器
4 至 20mA 电流环路接收器为传感器系统提供低功耗和信号处理功能。

其他应用

  • 路由器和服务器
  • DC/DC、AC/DC 转换器
  • 电池管理/充电
  • 汽车电源
  • 配电
  • 医疗和测试设备

当前筛选条件