特性
- Two-channel I2C compatible bidirectional buffer
 - +2.3VDC to +5.5VDC supply range
 - >400kHz operation
 - Bus capacitance buffering
 - Rise time accelerators
 - Hot swapping capability
 - ±6kV Class 3 HBM ESD protection on all pins
 - ±12kV HBM ESD protection on SDA/SCL pins
 - Enable pin
 - Logic level translation
 - Pb-free (RoHS compliant) 8 Ld TDFN (3mm x 3mm) and 8 Ld MSOP packages
 - Low quiescent current: 2.1mA typ.
 - Low shutdown current: 0.5µA typ.
 
描述
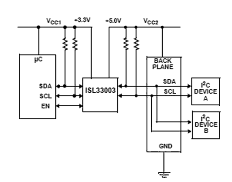
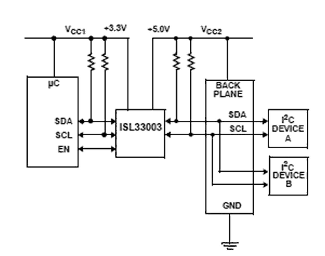
The ISL33003 two-channel bus buffer provides the buffering necessary to extend the bus capacitance beyond the 400pF maximum specified by the I2C specification. In addition, the ISL33003 features rise time accelerator circuitry to reduce power consumption from passive bus pull-up resistors and improve data-rate performance. The device also includes hot-swap circuitry to prevent corruption of the data and clock lines when I2C devices are plugged into a live backplane, and the ISL33003 adds level translation for mixed supply voltage applications. The ISL33003 operates at supply voltages from +2.3V to +5.5V at a temperature range of -40 °C to +85 °C.
产品参数
| 属性 | 值 | 
|---|---|
| Accelerator Trigger (V) | 0.3 | 
| Accelerator Current (mA) | 10 | 
| VOS (mV) | 45 | 
| Supply Voltage Vcc Range | 2.3 to 5.5 | 
| Supply Current Icc (µA) | 2.2 | 
| Hot Swap | Yes | 
| Qualification Level | Standard | 
封装选项
| Pkg. Type | Pkg. Dimensions (mm) | Lead Count (#) | Pitch (mm) | 
|---|---|---|---|
| MSOP | 3.0 x 3.0 x 0.00 | 8 | 0.7 | 
应用方框图
| 
             | 
              智能触摸面板
 搭载低功耗 MCU 的智能触摸面板可实时监测空气质量与温度数据,并支持触摸控制。 
 | 
            
| 
             | 
              智能抽油烟机
 增强的触摸控制和先进的 MCU 为智能抽油烟机提供卓越的功能和创新。 
 | 
            
| 
             | 
              ASi-5 多传感器平台
 单个 PCB 将多个传感器与 ASi-5 系统集成在一起,提供灵活性和精确的评估。 
 | 
            
| 
             | 
              工业以太网多传感器模块
 工业以太网多传感器模块,具有高集成度、专用计算能力和多种接口。 
 | 
            
| 
             | 
              物联网远程传感系统
 云连接设计具备强大的连接性,可简化物联网设备的安全链接和数据管理 
 | 
            
其他应用
- I2C bus extender and capacitance buffering
 - Server racks for telecom, datacom, and computer servers
 - Desktop computers
 - Hot-swap board insertion and bus isolation
 
当前筛选条件
加载中