跳转到主要内容
瑞萨电子 (Renesas Electronics Corporation)

特性

  • Operates From:
  • 4.5V to 5.5V Input
  • 5.5V to 28V Input
  • 0.6V Internal Reference Voltage
  • ±1.0% Reference Accuracy
  • Resistor-Selectable Switching Frequency
  • 100kHz to 1.4MHz
  • Voltage Margining and External Reference Tracking Modes
  • Output can Sink or Source Current
  • Lossless, Programmable Overcurrent Protection
  • Uses Upper MOSFET's rDS(ON)
  • Programmable Soft-Start
  • Drives N-Channel MOSFETs
  • Simple Single-Loop Control Design
  • Voltage-Mode PWM Control
  • Fast Transient Response
  • High-Bandwidth Error Amplifier
  • Full 0% to 100% Duty Cycle
  • Extensive Circuit Protection Functions
  • PGOOD, Overvoltage, Overcurrent, Shutdown
  • Diode Emulation during Startup for Pre-Biased Load Applications
  • Offered in 20 Ld QFN and QSOP Packages
  • QFN (4x4) Package
  • QFN compliant to JEDEC PUB95 MO-220 QFN -Quad Flat No Leads - Product Outline
  • QFN Near Chip Scale Package Footprint; Improves PCB Efficiency, Thinner in Profile
  • Pb-Free (RoHS Compliant)

描述

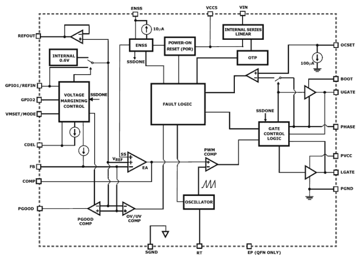
The ISL6420A simplifies the implementation of a complete control and protection scheme for a high-performance DC/DC buck converter. It is designed to drive N-Channel MOSFETs in a synchronous rectified buck topology. The ISL6420A integrates control, output adjustment, monitoring and protection functions into a single package. Additionally, the IC features an external reference voltage tracking mode for externally referenced buck converter applications and DDR termination supplies, as well as a voltage margining mode for system testing in networking DC/DC converter applications. The ISL6420A provides simple, single feedback loop, voltage mode control with fast transient response. The output voltage of the converter can be precisely regulated to as low as 0. 6V. The operating frequency is fully adjustable from 100kHz to 1. 4MHz. High frequency operation offers cost and space savings. The error amplifier features a 15MHz gain-bandwidth product and 6V/µs slew rate that enables high converter bandwidth for fast transient response. The PWM duty cycle ranges from 0% to 100% in transient conditions. Selecting the capacitor value from the ENSS pin to ground sets a fully adjustable PWM soft-start. Pulling the ENSS pin LOW disables the controller. The ISL6420A monitors the output voltage and generates a PGOOD (power good) signal when soft-start sequence is complete and the output is within regulation. A built-in overvoltage protection circuit prevents the output voltage from going above typically 115% of the set point. Protection from overcurrent conditions is provided by monitoring the rDS(ON) of the upper MOSFET to inhibit the PWM operation appropriately. This approach simplifies the implementation and improves efficiency by eliminating the need for a current sensing resistor.

应用

  • Power Supplies for Microprocessors/ASICs Embedded Controllers DSP and Core Processors DDR SDRAM Bus Termination
  • Ethernet Routers and Switchers
  • High-Power DC/DC Regulators
  • Distributed DC/DC Power Architecture
  • Personal Computer Peripherals
  • Externally Referenced Buck Converters

当前筛选条件