特性
- Drives 2 N-Channel MOSFETs in Half-Bridge Configuration
- Space Saving SO8 and Low RC-S QFN Packages
- Phase Supply Max Voltage to 80VDC
- Bootstrap Supply Max Voltage to 96VDC
- Drives 1000pF Load with Rise and Fall Times Typ. 15ns
- TTL/CMOS Compatible Input Thresholds
- Independent Inputs for Non-Half-Bridge Topologies
- No Start-Up Problems
- Low Power Consumption
- Wide Supply Range
- Supply Undervoltage Protection
- QFN Package
- Compliant to JEDEC PUB95 MO-220 QFN
- Quad Flat No Leads - Package Outline
- Pb-Free Available (RoHS Compliant)
描述
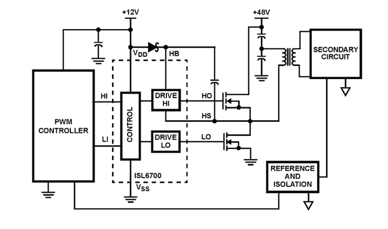
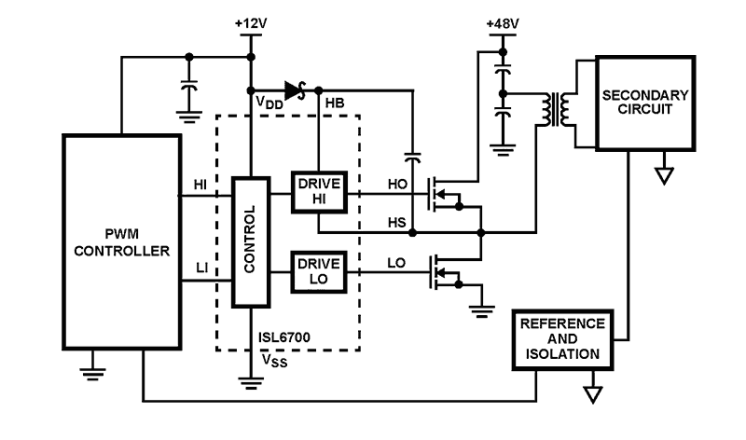
The ISL6700 is an 80V/1.25A peak, medium frequency, low cost, half-bridge driver IC available in 8-lead SOIC and 12-lead QFN plastic packages. The low-side and high-side gate drivers are independently controlled and matched to 25ns. This gives the user maximum flexibility in dead-time selection and driver protocol. Undervoltage protection on both the low-side and high-side supplies force the outputs low. Non-latching, level-shift translation is used to control the upper drive circuit. Unlike some competitors, the high-side output returns to its correct state after a momentary undervoltage of the high-side supply.
产品参数
| 属性 | 值 |
|---|---|
| Bootstrap Supply Voltage (Max) (V) | 95 |
| VBIAS (Max) (V) | 15 |
| Peak Pull-up Current (A) | 1.4 |
| Peak Pull-down Current (A) | 1.3 |
| Turn-On Prop Delay (ns) | 70 |
| Turn-Off Prop Delay (ns) | 60 |
| Rise Time (μs) | 0.005 |
| Fall Time | 5 |
| Temp. Range (°C) | -40 to +85°C |
| Input Logic Level | 3.3V/TTL |
| Qualification Level | Standard |
封装选项
| Pkg. Type | Pkg. Dimensions (mm) | Lead Count (#) | Pitch (mm) |
|---|---|---|---|
| SOICN | 4.9 x 3.9 x 0.00 | 8 | 1.3 |
应用
- Telecom/Datacom Power Supplies
- Half-Bridge Converters
- Two-Switch Forward Converters
- Active Clamp Forward Converters
当前筛选条件
加载中