特性
- Electrically screened to DLA SMD# 5962-13214
 - Acceptance tested to 50krad(Si) (LDR) wafer-by-wafer
 - <5µs recovery from SEE (LETTH = 86.4MeV•cm2/mg)
 - Unity gain stable
 - Rail-to-rail input and output
 - Wide gain·bandwidth product: 19MHz
 - Wide single and dual supply range: 2.7V to 40V max
 - Low input offset voltage: 400µV
 - Low current consumption (per amplifier): 1.1mA, typ
 - No phase reversal with input overdrive
 - Slew rate - Large signal: 60V/µs
 - Operating temperature range: -55°C to +125°C
 - Radiation acceptance (see TID report)
- High dose rate (50-300rad(Si)/s): 300krad(Si) (ISL70444SEH only)
 - Low dose rate (0.01rad(Si)/s): 50krad(Si)
 
 - SEE hardness (see SEE report for details)
- SEB LETTH (VS = ±21V): 86.4MeV•cm2/mg
 - SEL immune (SOI Process)
 
 
描述
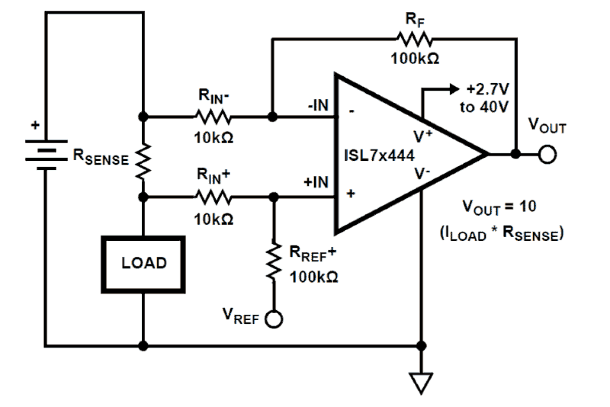
The ISL70444SEH features four low-power amplifiers optimized to provide maximum dynamic range. This operational amplifier (op amps) features a unique combination of rail-to-rail operation on the input and output as well as a slew enhanced front-end that provides ultra fast slew rates positively proportional to a given step size, thereby increasing accuracy under transient conditions, whether it's periodic or momentary. The ISL70444SEH also offers low power, low offset voltage, and low-temperature drift, making it ideal for applications requiring both high DC accuracy and AC performance. With <5µs recovery for Single Event Transients (SET) (LETTH = 86. 4MeV•cm2/mg), the number of filtering components needed is drastically reduced. The ISL70444SEH is also immune to single event latch-up because it is fabricated using the Renesas proprietary PR40 Silicon On Insulator (SOI) process. The amplifier is designed to operate over a single supply range of 2. 7V to 40V or a split supply voltage range of ±1. 35V to ±20V. Applications for this amplifier include precision instrumentation, data acquisition, precision power supply controls, and process controls. The ISL70444SEH are available in a 14 Ld hermetic ceramic flatpack and die forms that operate across the temperature range of -55°C to +125°C.
产品参数
| 属性 | 值 | 
|---|---|
| Rating | Space | 
| AVOL (dB) | 118 | 
| Bandwidth (MHz) | 19 | 
| Channels (#) | 4 | 
| CMRR (dB) | 92 | 
| IOUT (mA) | 10 | 
| IS per Amp (mA) | 2.4 | 
| Noise VN (nV/√Hz) | 11.3 | 
| Offset Voltage (max) | 400µV | 
| PSRR (db) | 123 | 
| Rail-to-Rail Input/Output | Yes | 
| Slew Rate (V/µs) | 60 | 
| Supply Voltage (min) (V) | 2.7 - 2.7 | 
| Supply Voltage (max) (V) | 40 - 40 | 
| Temp. Range (°C) | -40 to +125°C, -55 to +125°C | 
| TID HDR (krad(Si)) | 100 | 
| TID LDR (krad(Si)) | 50 | 
| DSEE (MeV·cm2/mg) | 86.4 | 
| Flow | RH Hermetic | 
| Qualification Level | Class V, EM | 
| Die Sale Availability? | Yes | 
| PROTO Availability? | Yes | 
应用
- Precision instruments
 - Active filter blocks
 - Data acquisition
 - Power supply control
 - Process control
 
当前筛选条件