特性
- Qualified to Renesas rad hard QML-P equivalent screening and QCI flow (R34TB0005EU)
- All screening and QCI are in accordance with MIL-PRF-38535L Class-P
- Wide operating voltage range:
- Input: 4.5V to 19V
- Output: 0.6V to VPWR_STAGE×((TSW-120ns)/TSW)
- Programmable PWM output switching frequency
- 250kHz to 1.5MHz
- Optional Droop regulation
- Current mode control provides
- Excellent power supply rejection
- Simplified control scheme
- Output differential remote sensing
- Programmable soft-start
- Enable control
- Power-good indicator
- TID rad hard assurance (RHA) wafer-by-wafer testing
- LDR (0.01rad(Si)/s): 75krad(Si)
- SEE characterization
- No DSEE with VDD = 25V and 86MeV•cm2/mg
- SEFI
描述
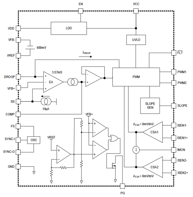
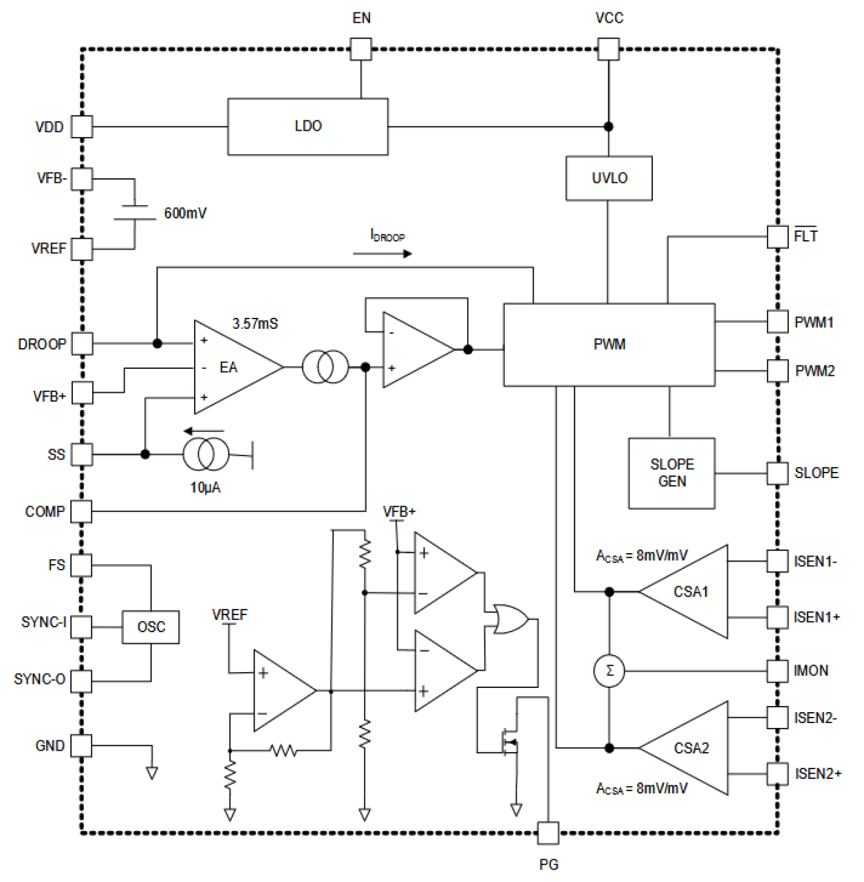
The ISL73847SLH is a synchronous buck controller that can operate as a single or dual-phase controller. It works with the ISL71441SLH (half-bridge GaN FET driver) to generate point-of-load voltage rails for commercial space applications.
It accepts an input voltage range of 4.5V to 19V with a programmable PWM output switching frequency between 250kHz and 1.5MHz with a single resistor. The output can regulate a voltage upwards of 600mV and is limited on the top end by the minimum off time and selected switching frequency.
The ISL73847SLH features built-in current sharing, enabling two-phase operation within a single device and four-phase operation using two ISL73847SLH devices, all without requiring an external clock at ≤ 1.04MHz. For multi-phase operation at other frequencies, the ISL74420 provides additional scalability, making it a flexible solution for multi-phase power architectures.
Its wide input voltage range makes it ideal for high-current FPGA core power and general-purpose power applications. The current mode modulation architecture simplifies loop compensation, enhances power supply rejection, and supports remote sensing to compensate for voltage drops under load. These features deliver a high-density, robust power solution that minimizes external components while ensuring efficient and reliable performance.
The ISL73847SLH also features a tri-level output that provides excellent protection against faults by driving a mid-scale voltage to signal the power stage to enter a Hi-Z condition.
The ISL73847SLH operates across the military temperature range from -55°C to +125°C and is available in a 24 Ld WSOIC plastic package.
产品参数
| 属性 | 值 |
|---|---|
| Rating | Space |
| Control Mode | Peak Current Mode |
| Phases (Max) | 2 |
| No-Load Operating Current | 12 |
| Quiescent Current | 11µA |
| Supply Voltage (min) (V) | 4.5 - 4.5 |
| Supply Voltage (max) (V) | 19 - 19 |
| Switching Frequency (min) (kHz) | 250 |
| Switching Frequency (max) (kHz) | 1500 |
| Topology | Sync. Buck |
| VREF (V) | 0.6 |
| Temp. Range (°C) | -55 to +125°C |
| TID LDR (krad(Si)) | 75 |
| DSEE (MeV·cm2/mg) | 86 |
| Flow | RH Plastic |
| Qualification Level | Class Pe |
| Die Sale Availability? | Yes |
| PROTO Availability? | Yes |
封装选项
| Pkg. Type | Pkg. Dimensions (mm) | Lead Count (#) | Pitch (mm) |
|---|---|---|---|
| SOICW | 15.4 x 7.5 x 0.00 | 24 | 1.3 |
应用
- High current DC/DC Point-of-Load (POL) for FPGA and DSP supply rails
- 5V or 12V input to sub-1V output POL regulation
- Combine with ISL71441SLH GaN FET Driver for a complete DC/DC solution
当前筛选条件