特性
- DLA SMD 5962-11212
- Output current up to 3.0A at TJ = +150°C
- Output accuracy ±1.5% over MIL temperature range
- Ultra low dropout:
- 65mV (typical) dropout at 1.0A
- 225mV (typical) dropout at 3.0A
- SET mitigation with no added filtering/diodes
- Input supply range: 2.2V to 6.0V
- Fast load transient response
- Shutdown current of 1μA (typical)
- Output adjustable using external resistors
- PSRR 66dB (typical) at 1kHz
- Enable and PGood feature
- Programmable soft-start/inrush current limiting
- Over-temperature shutdown and programmable OCP limits
- Stable with 47μF min tantalum capacitor
- Radiation environment
- High dose rate (50-300rad(Si)/s): 100krad(Si)
- Low dose rate (0.01rad(Si)/s): 100krad(Si)*
*Product capability established by initial characterization. The "EH" version is acceptance tested on a wafer-by-wafer basis to 50 krad(Si) at low dose rate.
描述
Support is limited to customers who have already adopted these products.
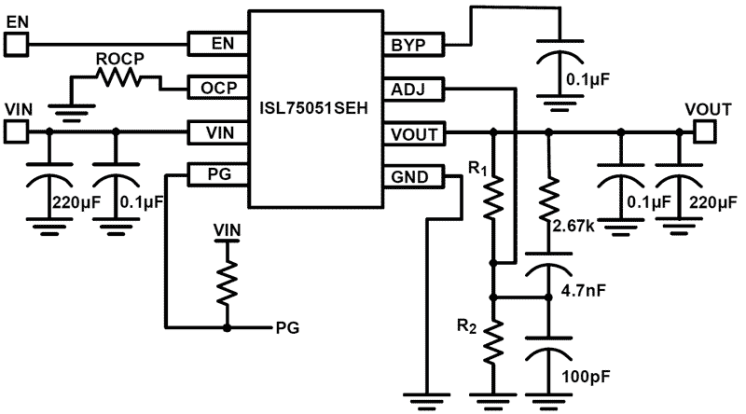
The ISL75051SEH, ISL75051SRH are radiation hardened low-voltage, high-current, single-output LDOs specified for up to 3.0A of continuous output current. These devices operate over an input voltage range of 2.2V to 6.0V and are capable of providing output voltages of 0.8V to 5.0V adjustable, based on resistor divider setting. Dropout voltages as low as 65mV can be realized using the device. The OCP pin allows the short-circuit output current limit threshold to be programmed by means of a resistor from the OCP pin to GND. The OCP setting range is from 0.5A minimum to 8.5A maximum. The resistor sets the constant current threshold for the output under fault conditions. The thermal shutdown disables the output if the device temperature exceeds the specified value. It subsequently enters an ON/OFF cycle until the fault is removed. The ENABLE feature allows the part to be placed into a low current shutdown mode that typically draws about 1μA. These devices are optimized for fast transient response and single event effects. This reduces the magnitude of SET seen on the output. Additional protection diodes and filters are not needed. These devices are stable with tantalum capacitors as low as 47μF and provide excellent regulation all the way from no load to full load. Programmable soft-start allows the user to program the inrush current by means of the decoupling capacitor value used on the BYP pin.
产品参数
| 属性 | 值 |
|---|---|
| Rating | Space |
| IOUT (A) | 3 |
| Supply Voltage (min) (V) | 2.2 - 2.2 |
| Supply Voltage (max) (V) | 6 - 6 |
| VDO @ IOUTMAX (Typ) (mV) | 225 |
| VOUT (min) (V) | 0.8 |
| VOUT (max) (V) | 5 |
| Temp. Range (°C) | -55 to +125°C |
| TID HDR (krad(Si)) | 100 |
| TID LDR (krad(Si)) | 50 |
| DSEE (MeV·cm2/mg) | 86 |
| Flow | RH Hermetic |
| Qualification Level | EM |
| Die Sale Availability? | Yes |
| PROTO Availability? | Yes |
封装选项
| Pkg. Type |
|---|
| DIE |
应用
- LDO regulator for space application
- DSP, FPGA and µP core power supplies
- Post-regulation of switched mode power supplies
- Down-hole drilling
当前筛选条件