跳转到主要内容
瑞萨电子 (Renesas Electronics Corporation)

特性

  • DLA SMD 5962-13220
  • Input supply range 4.0V to 13.2V
  • Output current up to 1.5A at TJ = +150 °C
  • Best in class accuracy ±1.5%
    • Over line, load, and temperature
  • Ultra-low dropout:
    • 75mV dropout (typical) at 0.5A
    • 225mV dropout (typical) at 1.5A
  • Noise of 100µVRMS (typical) between 300Hz to 300kHz
  • SET mitigation with no added filtering/diodes
  • Shutdown current of 165µA (typical)
  • Externally adjustable output voltage
  • PSRR 65dB (typical) at 1kHz
  • ENable and PGood feature
  • Programmable soft-start/inrush current limiting
  • Adjustable overcurrent protection
  • Over-temperature shutdown
  • Stable with 47µF minimum tantalum capacitor
  • 16 Ld flatpack package
  • Radiation environment
    • High dose rate (50-300rad(Si)/s): 100krad(Si)
      (ISL75052SEH only)
    • Low dose rate (0.01rad(Si)/s): 50krad(Si)*
    • SET/SEL/SEB: 86MeV•cm2/mg
      *See TID report for further characterization details.

描述

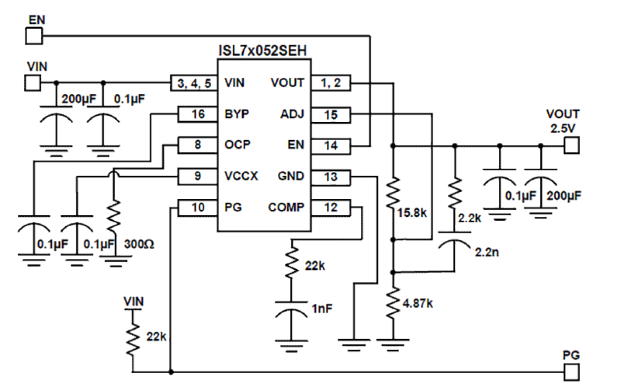
The ISL75052SEH and ISL73052SEH are radiation hardened, single output LDOs specified for an output current of 1.5A. The devices operate from an input voltage range of 4.0V to 13.2V and provide for output voltages of 0.6V to 12.7V. The output is adjustable based on a resistor divider setting. Dropout voltages as low as 75mV (at 0.5A) typical can be realized using the devices. This allows you to improve the system efficiency by lowering VIN to nearly VOUT. The ENABLE feature allows the part to be placed into a low shutdown current mode of 165µA (typical). When enabled, the device operates with a low ground current of 11mA (typical), which provides for operation with low quiescent power consumption. These devices have superior transient response and are designed keeping single event effects in mind. This results in reduction of the magnitude of SET seen on the output. There is no need for additional protection diodes and filters. A COMP pin is provided to enable the use of external compensation. This is achieved by connecting a resistor and capacitor from COMP to ground. The device is stable with tantalum capacitors as low as 47µF (KEMET T525 series) and provides excellent regulation all the way from no load to full load. The programmable soft-start allows you to program the inrush current by means of the decoupling capacitor used on the BYP pin. The OCP pin allows the short-circuit output current limit threshold to be programmed by means of a resistor from OCP pin to GND. The OCP setting range is from 0.16A minimum to 3.2A maximum. The resistor sets the constant current threshold for the output under fault conditions. The thermal shutdown disables the output if the device temperature exceeds the specified value. It subsequently enters an ON/OFF cycle until the fault is removed.

产品参数

属性
RatingSpace
IOUT (A)1.5
Supply Voltage (min) (V)4 - 4
Supply Voltage (max) (V)13.2 - 13.2
Input Voltage (Min) (V)4
Input Voltage (Max) (V)13.2
VDO @ IOUTMAX (Typ) (mV)225
VOUT (min) (V)0.6
VOUT (max) (V)12.7
Temp. Range (°C)-55 to +125°C
TID HDR (krad(Si))100
TID LDR (krad(Si))50
DSEE (MeV·cm2/mg)86
FlowRH Hermetic
Qualification LevelClass V, EM
Die Sale Availability?Yes
PROTO Availability?Yes

封装选项

Pkg. TypePkg. Dimensions (mm)Lead Count (#)Pitch (mm)
CFP10.4 x 6.9 x 2.57161.3
DIE

应用

  • LDO regulator for space power systems
  • DSP, FPGA and µP core power supplies
  • Post regulation of SMPS and down-hole drilling

当前筛选条件