特性
- Internal current mode compensation
- 100% maximum duty cycle for lowest dropout
- Selectable forced PWM mode and PFM mode
- External synchronization up to 4MHz
- Start-up with prebiased output
- Soft-stop output discharge during disable
- Internal digital soft-start - 2ms
- Power-good (PG) output with 1ms delay
- AEC-Q100 qualified
- Pb-free (RoHS compliant)
描述
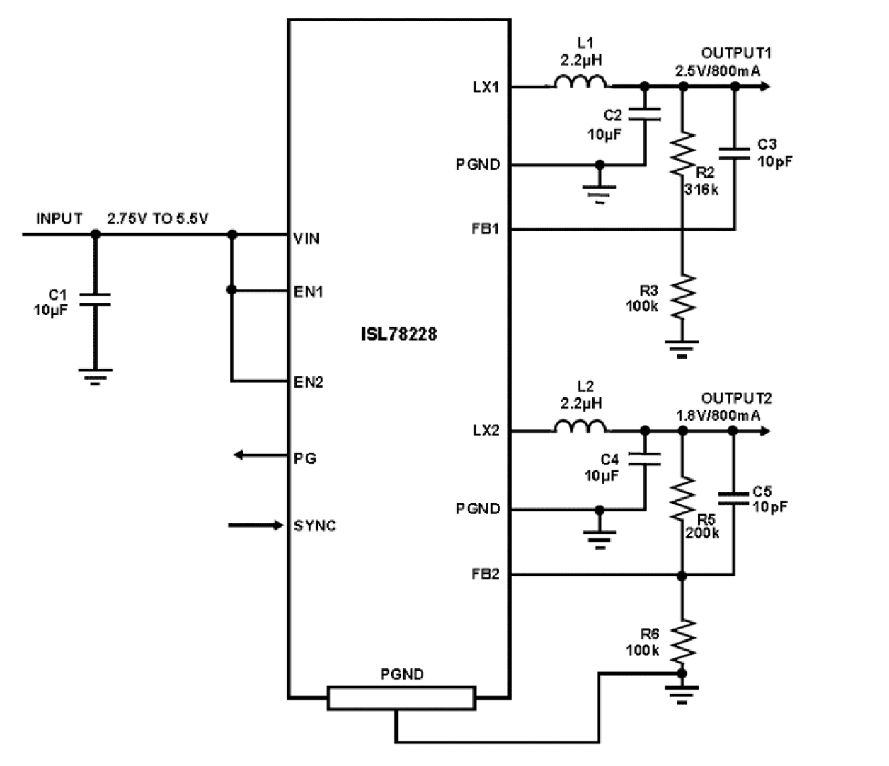
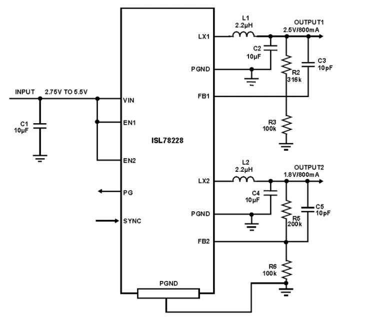
The ISL78228 is a high efficiency, dual synchronous step-down DC/DC regulator that can deliver up to 800mA continuous output current per channel. The supply voltage range of 2. 75V to 5. 5V allows for the use of a 3. 3V or 5V input. The current mode control architecture enables very low duty cycle operation at high frequency with fast transient response and excellent loop stability. The ISL78228 operates above the AM radio band as well as the 2. 25MHz switching frequency, allowing for the use of small, low cost inductors and capacitors. Each channel is optimized for generating an output voltage as low as 0. 6V. The ISL78228 has a user configurable mode of operation-forced PWM mode and PFM mode. The forced PWM mode operation reduces noise and RF interference while the PFM mode operation provides high efficiency by reducing switching losses at light loads. In PFM mode of operation, both channels draw a total quiescent current of only 30µA, hence enabling high light-load efficiency in order to maximize battery life. The ISL78228 offers a 1ms power-good (PG) to monitor both outputs at power-up. When shut down, ISL78228 discharges the output capacitor. Other features include internal digital soft-start, enable for power sequence, overcurrent protection, and thermal shutdown. The ISL78228 is offered in a 3mmx3mm 10 Ld DFN package with 1mm maximum height. The complete converter occupies less than 1. 8cm2 area. The ISL78228 is AEC-Q100 qualified and is rated for the automotive temperature range (-40°C to +105°C).
产品参数
| 属性 | 值 |
|---|---|
| Topology [Rail 1] | Buck |
| Outputs (#) | 2 |
| Input Voltage (Min) [Rail 1] (V) | 2.75 |
| Input Voltage (Max) [Rail 1] (V) | 5.5 - 5.5 |
| Output Voltage (Min) [Rail 1] (V) | 0.6 |
| Output Voltage (Max) [Rail 1] (V) | 5.5 |
| Output Current (Max) [Rail 1] (A) | 0.8 |
| Switching Frequency Range (Typical) (kHz) | 1800 - 2700 |
| Control Type | Current Mode |
| Peak Efficiency (%) | 96 |
| IQ [Rail 1] (µA) | 30 |
| SYNCH Capability | Yes |
| Qualification Level | Automotive |
| Temp. Range (°C) | -40 to +105°C |
| Simulation Model Available | iSim |
封装选项
| Pkg. Type | Pkg. Dimensions (mm) | Lead Count (#) | Pitch (mm) |
|---|---|---|---|
| DFN | 3.0 x 3.0 x 0.90 | 10 | 0.5 |
应用方框图
|
|
打印机电源排序器和 I/O 扩展器(PPC 或 MFP)
基于 MCU 的电源定序器和 I/O 扩展器,适用于高性能 PPC 或 MFP 打印机。
|
其他应用
- DC/DC POL Modules
- µC/µP, FPGA and DSP Power
- Rear Camera Systems
- Navigation Systems
- Infotainment Systems
当前筛选条件