跳转到主要内容
瑞萨电子 (Renesas Electronics Corporation)

特性

  • Dual 2A/1.7A high-efficiency, synchronous buck regulator with up to 97% efficiency
  • 2.8V to 5.5V input supply range
  • 180° out-of-phase outputs reduce ripple current and EMI
  • Start-up with prebiased output prevents negative current flow in output stage
  • External synchronization up to 8MHz
  • Negative current detection and protection
  • 100% maximum duty cycle for lowest dropout
  • Internal current mode compensation
  • Peak current limiting, hiccup mode short-circuit protection, and over-temperature protection
  • Pb-free (RoHS compliant)
  • AEC-Q100 qualified component

描述

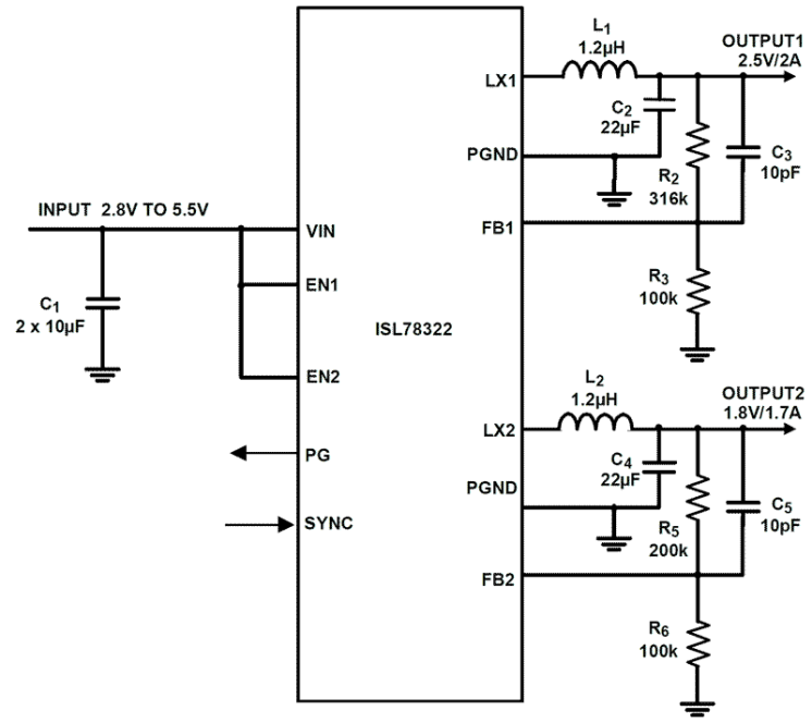
The ISL78322 is a high-efficiency, dual synchronous step-down DC/DC regulator that can deliver up to 2A/1. 7A continuous output current per channel. The channels are 180° out-of-phase for input RMS current and EMI reduction. The supply voltage range of 2. 8V to 5. 5V allows for the use of a single Li+ cell, three NiMH cells or a regulated 5V input. The current mode control architecture enables very low duty cycle operation at high frequency with fast transient response and excellent loop stability. The ISL78322 operates at 2. 25MHz switching frequency, which allows for the use of small, low cost inductors and capacitors. Each channel is optimized for generating an output voltage as low as 0. 6V. The ISL78322 has a forced PWM mode that reduces noise and RF interference. The ISL78322 offers a 1ms Power-Good (PG) signal to monitor both outputs at power-up. When shut down, ISL78322 discharges the output capacitors. Other features include internal digital soft-start, enable for power sequence, overcurrent protection, and thermal shutdown. The ISL78322 is offered in a 4mmx3mm, 12 Lead DFN package with 1mm maximum height. The complete converter occupies less than 1. 8cm2 area. The ISL78322 is qualified to AEC-Q100 and specified for operation across the -40°C to +105°C (grade 2) ambient temperature range.

产品参数

属性
Topology [Rail 1]Buck
Outputs (#)2
Input Voltage (Min) [Rail 1] (V)2.8
Input Voltage (Max) [Rail 1] (V)5.5 - 5.5
Output Voltage (Min) [Rail 1] (V)0.6
Output Voltage (Max) [Rail 1] (V)5.5
Output Current (Max) [Rail 1] (A)2
Switching Frequency Range (Typical) (kHz)1800 - 2700
Control TypeCurrent Mode
Peak Efficiency (%)97
IQ [Rail 1] (µA)40
SYNCH CapabilityYes
Qualification LevelAutomotive
Temp. Range (°C)-40 to +105°C
Simulation Model AvailableiSim

封装选项

Pkg. TypePkg. Dimensions (mm)Lead Count (#)Pitch (mm)
DFN4.0 x 3.0 x 0.90120.5

应用方框图

Power Sequencer & I/O Expander for Printers (PPC/MFP) Block Diagram
打印机电源排序器和 I/O 扩展器(PPC 或 MFP)
基于 MCU 的电源定序器和 I/O 扩展器,适用于高性能 PPC 或 MFP 打印机。
Automotive communication gateway platform features integrates MCU and SoC on one board and supports diverse networks and protocols.
汽车通信网关平台
集成汽车网关平台,采用 R-Car S4 SoC、多网络支持和优化的电源管理。

其他应用

  • DC/DC POL modules
  • µC/µP, FPGA and DSP power
  • Automotive embedded processor power supply systems

当前筛选条件