跳转到主要内容
瑞萨电子 (Renesas Electronics Corporation)

特性

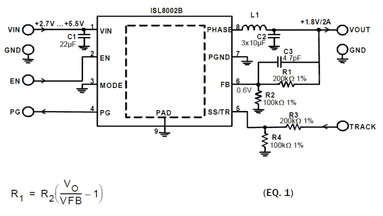
  • VIN range 2.7V to 5.5V
  • IOUT maximum is 2A
  • External soft-start programmable
  • Output tracking and sequencing
  • Switching frequency is 2MHz
  • Selectable PFM or PWM operation option
  • Overcurrent and short-circuit protection
  • Over-temperature/thermal protection
  • VIN undervoltage lockout and VOUT overvoltage protection
  • Up to 95% peak efficiency

描述

The ISL8002B is a highly efficient, monolithic, synchronous step-down DC/DC converter that can deliver up to 2A of continuous output current from a 2. 7V to 5. 5V input supply. It uses peak current mode control architecture to allow very low duty cycle operation. ISL8002B operates at a 2MHz switching frequency, thereby providing superior transient response and allowing for the use of a small inductor. ISL8002B also has excellent stability. The ISL8002B integrates very low rDS(ON) MOSFETs in order to maximize efficiency. In addition, since the high-side MOSFET is a PMOS, the need for a boot capacitor is eliminated, thereby reducing external component count. The device can be configured for either PFM (discontinuous conduction) or PWM (continuous conduction) operation at light load. PFM provides high efficiency by reducing switching losses at light loads and PWM for fast transient response, which helps reduce the output noise and RF interference. The device is offered in a space saving 8 Ld 2mmx2mm TDFN Pb-free package with exposed pad for improved thermal performance. The complete converter occupies less than 64mm2 area.

产品参数

属性
Topology [Rail 1]Buck
Outputs (#)1
Input Voltage (Min) [Rail 1] (V)2.7
Input Voltage (Max) [Rail 1] (V)5.5 - 5.5
Output Voltage (Min) [Rail 1] (V)0.6
Output Voltage (Max) [Rail 1] (V)4
Output Current (Max) [Rail 1] (A)2
Switching Frequency Range (Typical) (kHz)1700 - 2300
Control TypeCurrent Mode
Peak Efficiency (%)95
IQ [Rail 1] (µA)35
SYNCH CapabilityNo
Qualification LevelStandard
Temp. Range (°C)-40 to +85°C, -40 to +125°C
Simulation Model AvailableiSim

封装选项

Pkg. TypePkg. Dimensions (mm)Lead Count (#)Pitch (mm)
TDFN2.0 x 2.0 x 0.7580.5

应用方框图

Power Sequencer & I/O Expander for Printers (PPC/MFP) Block Diagram
打印机电源排序器和 I/O 扩展器(PPC 或 MFP)
基于 MCU 的电源定序器和 I/O 扩展器,适用于高性能 PPC 或 MFP 打印机。
High-Speed 5G to Wi-Fi Converter for CPE Block Diagram
客户端设备高速 5G 转 Wi-Fi 转换器
使用双频 4T4R Wi-Fi 6 将 5G 转换为 Wi-Fi,非常适合 5G 路由器和高效联网。

当前筛选条件