跳转到主要内容
瑞萨电子 (Renesas Electronics Corporation)

特性

  • VIN range 2.7V to 5.5V
  • Up to 3A of output current
  • Switching frequency of 1MHz or 2MHz
  • 35μA quiescent current (ISL80031 and ISL80031A)
  • Overcurrent and short-circuit protection
  • Over-temperature/thermal protection
  • Negative current protection
  • Power-good and enable
  • 100% duty cycle
  • Internal soft-start and soft-stop
  • VIN undervoltage lockout and VOUT overvoltage protection
  • Up to 95% peak efficiency

描述

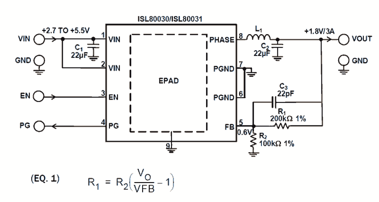
The ISL80030, ISL80030A, ISL80031, and ISL80031A are highly efficient, monolithic, synchronous step-down DC/DC converters that can deliver up to 3A of continuous output current from a 2. 7V to 5. 5V input supply. They use peak current mode control architecture to allow very low duty cycle operation. These devices operate at either a 1MHz or 2MHz switching frequency, thereby providing superior transient response and allowing for the use of small inductors. They also have excellent stability. The ISL80030, ISL80030A, ISL80031, and ISL80031A integrate very low rDS(ON) MOSFETs to maximize efficiency. In addition, because the high-side MOSFET is a PMOS, the need for a Boot capacitor is eliminated, thereby reducing external component count. The devices can operate at 100% duty cycle. The ISL80030 and ISL80030A are configured for PWM pulse width modulation operation and provide a fast transient response, which helps reduce the output noise and RF interference. The ISL80031 and ISL80031A are configured for PFM discontinuous conduction operation and provide high efficiency by reducing switching losses at light loads. These devices are offered in a space saving 8 Ld 2mmx2mm DFN Pb-free package with exposed pad for improved thermal performance. The complete converter occupies less than 64mm2 area.

产品参数

属性
Topology [Rail 1]Buck
Outputs (#)1
Input Voltage (Min) [Rail 1] (V)2.7
Input Voltage (Max) [Rail 1] (V)5.5 - 5.5
Output Voltage (Min) [Rail 1] (V)0.6
Output Voltage (Max) [Rail 1] (V)5.5
Output Current (Max) [Rail 1] (A)3
Switching Frequency Range (Typical) (kHz)1000 - 1000
Control TypeCurrent Mode
Peak Efficiency (%)95
IQ [Rail 1] (µA)35
SYNCH CapabilityNo
Qualification LevelStandard
Temp. Range (°C)-40 to +125°C
Simulation Model AvailableiSim

封装选项

Pkg. TypePkg. Dimensions (mm)Lead Count (#)Pitch (mm)
DFN2.0 x 2.0 x 0.9080.5

应用方框图

High-End Appliance HMI with Large Display, Connectivity & PMIC Power System Block Diagram
家用电器人机界面(HMI)
面向智能家电的自定义 HMI 系统,支持显示屏、触控、语音及 NFC 等多种交互方式。
Power Sequencer & I/O Expander for Printers (PPC/MFP) Block Diagram
打印机电源排序器和 I/O 扩展器(PPC 或 MFP)
基于 MCU 的电源定序器和 I/O 扩展器,适用于高性能 PPC 或 MFP 打印机。
High-Speed 5G to Wi-Fi Converter for CPE Block Diagram
客户端设备高速 5G 转 Wi-Fi 转换器
使用双频 4T4R Wi-Fi 6 将 5G 转换为 Wi-Fi,非常适合 5G 路由器和高效联网。
400ZR optical module block diagram features an MCU, PMIC, synchronous buck, and linear differential driver allowing for a compact and high-performance module.
400ZR 光模块
使用小型 400ZR 模块优化 DCI 链路上的 400Gb 以太网传输,以实现高性能和低功耗。
High throughput Wi-Fi 6 router block diagram features two concurrent dual-band Wi-Fi 6 radios with 4T4R architecture and supports 802.11 a/b/g/n/ac standards.
高吞吐率 Wi-Fi 6 路由器
使用由瑞萨电子提供支持的高级 Wi-Fi 6 路由器,体验丝滑、高速的连接。
Interactive block diagram of the Mbed-based image processing system features highly integrated MPU with Arm Cortex-A9 CPU that supports e-AI, wireless IoT connectivity via a Wi-Fi module, along with various UI interfaces.
基于 Mbed 的图像处理系统
基于 Mbed 的系统可通过 AI、IoT 和传感器集成实现智能相机的快速原型设计。
Interactive block diagram of the smart grid fault indicator unit uses the RA2 MCU series, which includes a 16-bit SAR ADC, 24-bit sigma-delta ADC, COMP, system control, touch control, and super low power.
智能电网故障指示器单元
低功耗智能电网故障指示器,具有高性能 MCU 和高效监控功能。
Full-function HMI with 4K Video Support Block Diagram
支持 4K 视频的全功能 HMI
高性能 HMI 设计提供无缝丝滑的 4K 视频、高级图形和可靠的连接。
This full-function HMI with FHD video support features built-in USB 3.0, PCI Express, and Gigabit-Ethernet interfaces and includes embedded processors equipped with a dual-core Arm Cortex-A53 (1.2GHz) CPU.
支持 FHD 视频的全功能 HMI
全功能 HMI 平台具有高性能 MPU,并提供内置 USB 3.0、PCI Express 和千兆以太网接口。

当前筛选条件