| CAD 模型: | View CAD Model |
| Pkg. Type: | TDFN |
| Pkg. Code: | LQE |
| Lead Count (#): | 8 |
| Pkg. Dimensions (mm): | 2.01 x 3.00 x 0.75 |
| Pitch (mm): | 0.5 |
| Moisture Sensitivity Level (MSL) | 1 |
| Pb (Lead) Free | Yes |
| RoHS (ISL88042IRTJJZ-TK) | 下载 |
| ECCN (US) | |
| HTS (US) |
| Lead Count (#) | 8 |
| Carrier Type | Reel |
| Moisture Sensitivity Level (MSL) | 1 |
| Pb (Lead) Free | Yes |
| Pb Free Category | Pb-Free 100% Matte Tin Plate w/Anneal-e3 |
| Temp. Range (°C) | -40 to +85°C |
| Adjustable POR Timeout | No |
| Adjustable Vtrip | Yes |
| Advanced Features | Two fixed and two adj. monitors |
| Fixed Vtrip | Yes |
| Input Voltage (Max) (V) | 5.5 |
| Input Voltage (Min) (V) | 2 |
| Interface | N/A |
| Length (mm) | 2 |
| MOQ | 1000 |
| Manual Reset | Yes |
| Monitor Voltage (Max) (V) | 5 - 5 |
| Parametric Category | Voltage Supervisor & Reset ICs |
| Pitch (mm) | 0.5 |
| Pkg. Dimensions (mm) | 2.0 x 3.0 x 0.75 |
| Pkg. Type | TDFN |
| Qualification Level | Standard |
| Reset Output Type | Active Low |
| Thickness (mm) | 0.75 |
| TwinPin™ MR#/RST# | No |
| VMONITOR | Ch1 3.3V or 5V Ch2 3.3V Ch3-Ch4 Adj to 0.6V Ref |
| Voltage Monitors (#) | 4 |
| WDT | No |
| Width (mm) | 3 |
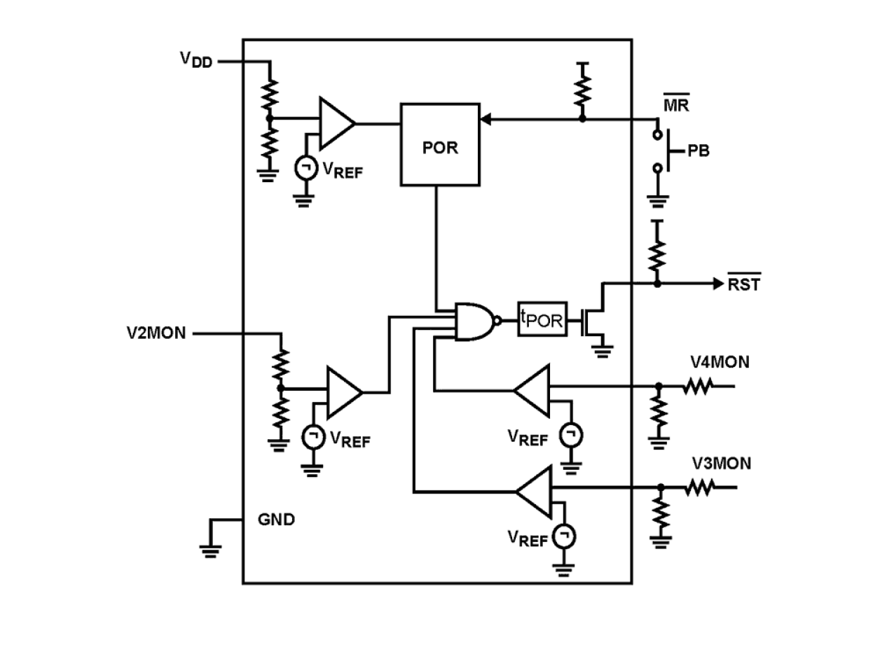
The ISL88042 is a Quadruple voltage-monitoring supervisor combining competitive reset threshold accuracy and low power consumption. This device combines popular functions such as Power-On Reset, Undervoltage Supply Supervision, reset signaling and Manual Reset. Monitoring four different supplies in a 8 Ld 2x3 TDFN package, the ISL88042 devices can help to lower system cost, reduce board space requirements, and increase the reliability of multi-voltage systems. Low VDD detection circuitry protects the user's system from low voltage conditions, resetting the system when VDD or any of the other monitored power supply voltages fall below their respective minimum voltage thresholds. The reset signal remains asserted until all of these voltages return to proper operating levels and stabilize. Two of the four voltage monitors have preset thresholds for either dual 3. 3V or one each for one 5V and one 3. 3V supplies. Users can adjust the threshold voltages of the third and fourth voltage monitors in order to meet specific system level requirements.