跳转到主要内容
瑞萨电子 (Renesas Electronics Corporation)

特性

  • High Performance LDO with 150mA Continuous Output
  • Excellent Transient Response to Large Current Steps
  • Excellent Load Regulation: <0.1% voltage change across full range of load current
  • Very High PSRR: >90dB at 1kHz
  • Wide Input Voltage Capability: 2.3V to 6.5V
  • Extremely Low Quiescent Current: 31µA
  • Low Dropout Voltage: Typically 200mV at 150mA
  • Low Output Noise: Typically 20µVRMS at 100µA (1.5V)
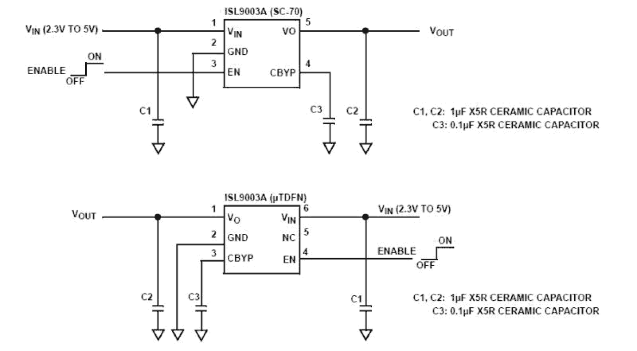
  • Stable with 1µF to 4.7µF Ceramic Capacitors
  • Shutdown Pin Turns Off LDO with 1µA (max) Standby Current
  • Soft-start Limits Input Current Surge During Enable
  • Current Limit and Overheat Protection
  • ±1.8% Accuracy Over all Operating Conditions
  • 5 Ld SC-70 Package or 6 Ld µTDFN Package
  • -40°C to +85°C Operating Temperature Range
  • Pb-Free (RoHS compliant)

描述

ISL9003A is a high performance single low noise, high PSRR LDO that delivers a continuous 150mA of load current. It has a low standby current and is stable with 1µF of MLCC output capacitance with an ESR of up to 200mΩ. The ISL9003A has a very high PSRR of 90dB and output noise is 20µVRMS (typical). When coupled with a no load quiescent current of 31µA (typical), and 0. 5µA shutdown current, the ISL9003A is an ideal choice for portable wireless equipment. The ISL9003A comes in many fixed voltage options with ±1. 8% output voltage accuracy over temperature, line and load. Other output voltage options are available on request.

产品参数

属性
Input Voltage (Min) (V)2.3
Input Voltage (Max) (V)6.5
Output Voltage (Min) (V)1.5
Output Voltage (Max) (V)3.3
Output Current 1 (Max) (A)0.15
Drop Out Voltage (Typical)200 @150mA
Fixed Output Voltage OptionYes
PSRR (db)90
Quiescent Current29 µA
Noise (10Hz to 100kHz) (μVrms)20
Qualification LevelStandard

封装选项

Pkg. TypePkg. Dimensions (mm)Lead Count (#)Pitch (mm)
SC702.0 x 1.2 x 1.9050.7

应用方框图

High-End Appliance HMI with Large Display, Connectivity & PMIC Power System Block Diagram
家用电器人机界面(HMI)
面向智能家电的自定义 HMI 系统,支持显示屏、触控、语音及 NFC 等多种交互方式。
Off-road GPS Guidance System Block Diagram
越野 GPS 制导系统
高精度的 GPS/GNSS 系统为农业和工业机械提供精确导航。
Kitchen range hood with a 2D touch control block diagram features a low-power MCU with 16-bit SAR ADC, 24-bit sigma-delta ADC, touch control and versatile high-performance power and analog systems.
基于 2D 触摸传感的厨房抽油烟机
配备 2D 触控界面的厨房抽油烟机,具备增强感应能力和直观的人机交互体验。

其他应用

  • PDAs, Cell Phones and Smart Phones
  • Portable Instruments, MP3 Players
  • Handheld Devices Including Medical Handhelds

当前筛选条件