特性
- Serial data bus
- SMBus/PMBus/I2C interface with SVID conflict free
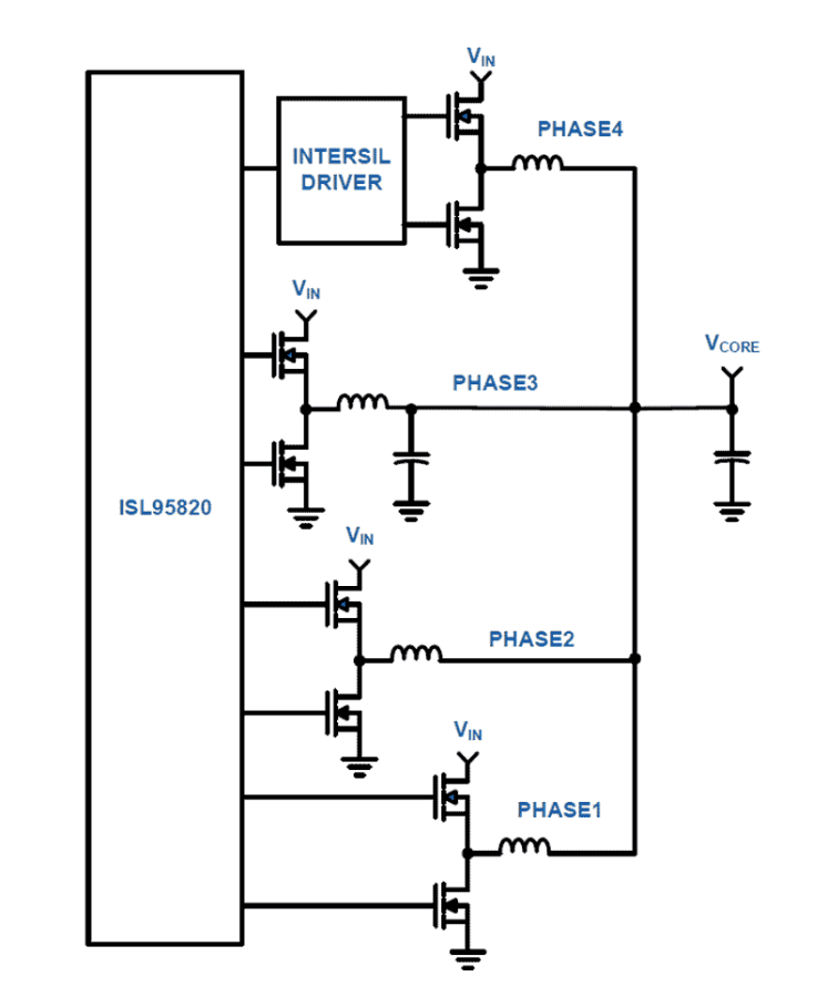
- Configurable 4-, 3-, 2- or 1-phase for the output using three integrated gate drivers
- Green Hybrid Digital R3™ modulator
- Excellent transient response
- Phase shedding with power state selection
- Diode emulation in single-phase for high light-load efficiency
- 0.5% system accuracy over-temperature
- Supports multiple current sensing methods
- Lossless inductor DCR current sensing
- Precision resistor current sensing
- Differential remote voltage sensing
- Programmable VBOOT voltage at start-up
- Resistor programmable IMAX, load line, diode emulation, slope compensation, and switching frequency
- Adaptive body diode conduction time reduction
描述
The ISL95820 Pulse Width Modulation (PWM) controller IC provides a complete low-cost solution for Intel VR12. 5™ compliant microprocessor core power supplies. It provides the control and protection for a Voltage Regulator (VR). The VR incorporates 3 integrated drivers and can operate in 4-, 3-, 2- or 1-phase configurations. The VR uses a serial control bus to communicate with the CPU and achieve lower cost and smaller board area. The VR utilizes Intersil’s Robust Ripple Regulator R3 Technology™. The R3™ modulator has many advantages compared to traditional modulators, including faster transient response, variable switching frequency in response to load transients, and improved light load efficiency due to diode emulation mode with load-dependent low switching frequency. The ISL95820 has several other key features. It supports either DCR current sensing with a single NTC thermistor for DCR temperature compensation or more precise resistor current sensing if desired; remote voltage sense; programmable VBOOT voltage, IMAX, voltage transition slew rate and switching frequency; adjustable overcurrent protection; and Power-Good signal.
产品参数
| 属性 | 值 |
|---|---|
| Outputs (Max) (#) | 1 |
| Phases (Max) | 4 |
| Input Voltage (Min) (V) | 4.5 |
| Input Voltage (Max) (V) | 28 |
| Output Voltage (Min) (V) | 0.5 |
| Output Voltage (Max) (V) | 2.3 |
| Output Current (Max) [Rail 1] (A) | 120 |
| Bias Voltage Range (V) | 4.75 - 5.25 |
| Parametric Applications | VR12.5 |
| Qualification Level | Standard |
| Temp. Range (°C) | -40 to +85°C, 0 to +70°C |
封装选项
| Pkg. Type | Pkg. Dimensions (mm) | Lead Count (#) | Pitch (mm) |
|---|---|---|---|
| TQFN | 5.0 x 5.0 x 0.75 | 40 | 0.4 |
应用
- Intel VR125 desktop computers
当前筛选条件