特性
- Serial data bus
- Single output VR with integrated gate driver
- Precision core voltage regulation
- 0.5% system accuracy over temperature
- Enhanced load line accuracy
- Supports multiple current sensing methods
- Lossless inductor DCR current sensing
- Precision resistor current sensing
- Differential remote voltage sensing
- Programmable VBOOT voltage at start-up
- Resistor programmable ICCMAX and voltage transition slew rate
- Adaptive body diode conduction time reduction
- System input power monitor
描述
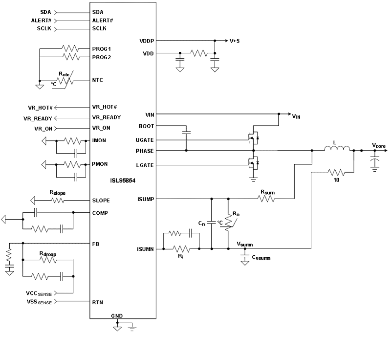
The ISL95854, fully compliant with Intel IMVP8™ specifications, provides a complete solution for microprocessor core power supply. It also provides a Voltage Regulator (VR) with an integrated gate driver. The VR uses the serial control bus (SVID) to communicate with the CPU and achieves lower cost and smaller board area. Based on Intersil’s Robust Ripple Regulator (R3™) technology, the PWM modulator compared to traditional modulators, has faster transient settling time, variable switching frequency during load transients and has improved light load efficiency with its ability to automatically change switching frequency. The ISL95854 has several other key features. The output supports DCR current sensing with single NTC thermistor for DCR temperature compensation or accurate resistor current sensing. The output comes with remote voltage sense, programmable VBOOT voltage, programmable ICCMAX, programmable voltage transition slew rate, adjustable switching frequency, overcurrent protection and power-good output.
产品参数
| 属性 | 值 | 
|---|---|
| Input Voltage (Min) (V) | 4.5 | 
| Input Voltage (Max) (V) | 25 | 
| Output Voltage (Min) (V) | 0.25 | 
| Output Voltage (Max) (V) | 1.52 | 
| Output Current (Max) [Rail 1] (A) | 30 | 
| Bias Voltage Range (V) | 4.75 - 5.25 | 
| Parametric Applications | Notebook & Desktop Computers | 
| Qualification Level | Standard | 
| Temp. Range (°C) | -10 to +100°C, -40 to +85°C | 
封装选项
| Pkg. Type | Pkg. Dimensions (mm) | Lead Count (#) | Pitch (mm) | 
|---|---|---|---|
| QFN | 4.0 x 4.0 x 9.00 | 32 | 0.4 | 
当前筛选条件
 
