跳转到主要内容

特性

  • Zero no-load power consumption - Easily meets DoE external power supply and EU Code of Conduct, Version 5, Tier 2 standards
    • Less than 5mW at no-load
  • Meets proposed mandatory federal efficiency standards for external power supplies
  • Low 1.7µA start-up current
  • Active start-up circuit to reduce turn-on time
  • 72kHz PWM switching frequency
  • Voltage offset compensation for voltage loss in cables and connectors (4 options)
  • PrimAccurate™ - Primary-side control, no optocoupler needed
  • Intrinsically low noise solution - No audible noise over the entire operating range
  • Quasi-resonant control for optimal efficiency
  • EZ-EMI™ design to easily meet global EMI specifications
  • Fast dynamic load regulation
  • Fully protected from fault conditions
    • Over-temperature protection
    • Output overvoltage and overcurrent
    • Input undervoltage protection
    • Sense-resistor short circuit protection

描述

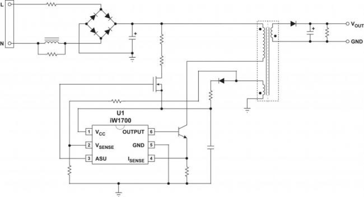
The iW1700 is a high-performance AC/DC controller designed to drive an external power bipolar junction transistor (BJT) for peak current mode PWM flyback power supplies. The iW1700 is a zero no-load power product, having less than 5mW of power consumption at no load, easily meeting the US DoE’s external power supply standard and the EU’s Code of Conduct, Version 5, Tier 2, external power supply standard. The virtually zero no-load power consumption makes it ideal for adapters in portable electronics and power supplies for consumer electronics.

As a PrimAccurate™ controller, which uses primary-side control algorithms, the iW1700 does not need any direct secondary-side feedback components, eliminating the need for optocouplers, and reducing component count and solution cost. Additional features include Renesas' proprietary EZ-EMI™ technology, quasi-resonant control for optimal efficiency at heavy loads, cable and connector voltage drop compensation options, full protection from fault conditions, and tiny packaging.

产品参数

属性
Topology CharacteristicFlyback
Control ModePrimary-Side Regulation Peak Current Mode DCM
UVLO Rising (V)11
UVLO Falling (V)4
VBIAS (Max) (V)16
PWMs (#)1
Output Power Max (W)10
Switching Frequency (KHz)72 - 72
No Load Power (mW)5
Controller / IntegratedController
Advanced FeaturesEZ-EMI, PrimAccurate
Temp. Range (°C)-40 to +125°C
Qualification LevelStandard

封装选项

Pkg. TypeLead Count (#)Pitch (mm)
SOT23-6L60.95

应用方框图

Power supply system block diagram featuring high-performance GaN FET and MOSFET devices and isolated supplies.
Bedside Monitor Power Supply
Reliable power supply design with battery backup and isolated supplies for bedside monitoring systems.

其他应用

  • Power adapters for portable electronics
  • Consumer electronics power supplies
  • Linear AC/DC power supply replacement

当前筛选条件