特性
- 40W Average, 60W Peak Output Power for AC/DC Power Supplies
- No Increase in Component Size to Accommodate Peak Output Power
- Meets DoE External Power Supply and EU Code of Conduct, Version 5, Tier 2 Standards
- Less than 50mW No-Load Power Consumption
- Active Start-Up - Reduces Turn-on Time without Impacting No-load Power Consumption
- High Nominal Output Power: 15W to 40W
- Selectable Cable Drop Compensation: 0mV, 75mV, 150mV, 300mV, 450mV
- Selectable via Single Resistor
- PrimAccurate™ - Primary-Side Control, No Optocoupler Needed
- Adaptive Multi-Mode PWM/PFM Control for Optimal Efficiency Across Load Range
- No Audible Noise Over Entire Operating Range
- EZ-EMI™ Design to Easily Meet Global EMI Specifications
- Fast Dynamic Load Response
- SmartDefender™ Smart Hiccup Technology
- Helps Address Soft-Shorts in Cables, Connectors without Latching Off
- Helps Protect Cables and Connectors from Excessive Heat and Damage by Reducing Average Power During Short Circuit by at Least 50%
- Fully Protected from Fault Conditions
- Overvoltage/Over-temperature Protection
- Output Short Circuit
- Sense-Resistor Short Circuit Protection
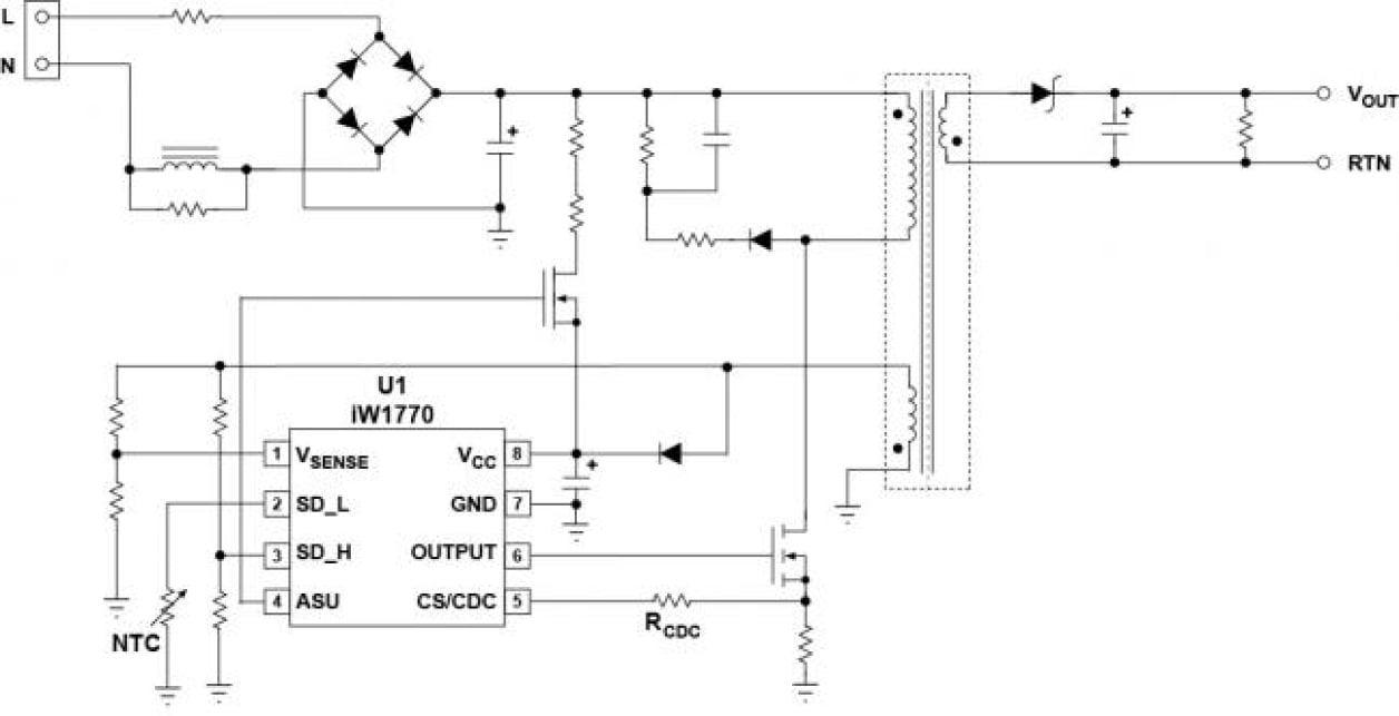
描述
The iW1770 offers a compact solution for power supplies that need to provide short bursts of output power up to 60W, without oversizing the power system board components and cost. With an average output up to 40W, the iW1770 adds a second, higher peak current limit, allowing power supplies to provide a momentary peak current pulse from the output without entering constant current mode. This optimizes adapter cost and size by enabling a much higher peak output power while maintaining the same external components used for the lower, nominal system output power.
The iW1770 meets the US DoE’s external power supply standard and the EU’s Code of Conduct, Version 5, Tier 2 standard, with no-load power consumption less than 50mW while complying with active mode efficiency requirements. Additional features include fast dynamic load response (DLR), and a full set of protection features including output overcurrent, overvoltage and short-circuit protection.
The iW1770 also incorporates Renesas' SmartDefender™ smart hiccup technology to help address soft short circuits in cables and connectors.
A DiaSIM™ simulation model is available for the iW1770. For more information and where to download, please visit the DiaSIM™ page.
产品参数
| 属性 | 值 |
|---|---|
| Topology Characteristic | Flyback |
| Control Mode | Primary-Side Regulation Peak Current Mode DCM |
| UVLO Rising (V) | 13.7 |
| UVLO Falling (V) | 6.5 |
| VBIAS (Max) (V) | 20 |
| PWMs (#) | 1 |
| FET Driver Output Current (Max) (A) | 1 |
| Output Power Max (W) | 40 |
| Switching Frequency (KHz) | 79 - 79 |
| No Load Power (mW) | 50 |
| Controller / Integrated | Controller |
| Advanced Features | EZ-EMI, Fast DLR, High Peak Power, PrimAccurate |
| Simulation Model Available | diaSIM |
| Temp. Range (°C) | -40 to +125°C |
| Qualification Level | Standard |
应用
- Network Devices, Printers, Home Electronics
- Ultrabook Power Supplies
- Universal Input AC/DC Adapters (15W - 40W)
- DiaSIM™ Simulation Model Available
当前筛选条件