跳转到主要内容
瑞萨电子 (Renesas Electronics Corporation)

特性

  • 18W 输出
  • AccuSwitch™ 集成 800V 功率 BJT
  • PrimAccurate™ 初级侧控制
    • 无需光耦合器
  • 智能数字控制环路,实现精确的电压交叉调节
  • 符合全球能效标准
    • <30mW 空载功耗
    • 准谐振控制,实现最佳效率
  • 自适应控制软启动
    • 快速、平稳地启动大电容负载(高达 6,000µF)
  • EZ-EMI™ 设计
    • 降低过滤要求
    • 轻松满足全球 EMI 规范
  • 全面保护,免受故障条件的影响
    • 内置过温保护
    • 输出过压和过流保护
    • 检测电阻短路保护
  • 高效散热的 SO-10 蝙蝠翼封装

描述

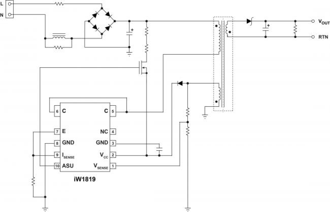
iW1819 AccuSwitch™ 数字 PWM 控制器集成了高精度控制电路和 800V 双极结型晶体管(BJT)电源开关,为输出功率高达 18W 的离线电源转换提供完整的解决方案。

瑞萨电子的 PrimAccurate™ 初级侧数字控制算法无需使用易发生故障的光耦合器,并能确保出色的交叉调节精度,从而实现白色家电应用所需的更长的使用寿命、更高性能和更低成本。

该输出旨在平稳启动大型电容器,同时保持快速接通时间。 该器件以准谐振模式运行,可优化效率,并采用低功耗模式,空载功耗低于 30mW,符合全球能效规定。

产品参数

属性
Topology CharacteristicPSR Flyback
Control ModePrimary-Side Regulation Peak Current Mode DCM
UVLO Rising (V)14.5
UVLO Falling (V)4.4
VBIAS (Max) (V)20
PWMs (#)1
Output Power Max (W)18
Switching Frequency (KHz)72 - 72
No Load Power (mW)30
Controller / IntegratedIntegrated
Advanced FeaturesAccuSwitch, EZ-EMI, PrimAccurate
Temp. Range (°C)-40 to +125°C
Qualification LevelStandard

封装选项

Pkg. TypeLead Count (#)Pitch (mm)
SO-10 Batwing101.27

应用方框图

High-end Ki wireless power transceiver system with GUI block diagram features a TFT‑based capacitive touch interface with integrated Bluetooth LE or Wi‑Fi.
Ki 无线电源收发器系统(Tx)
将感应式电力传输与 NFC 相结合的高能效 Ki 无线电源收发器,为设备充电提供可靠、紧凑、无线的解决方案。
High-end Ki wireless power receiver system with GUI block diagram features a TFT‑based capacitive touch interface, with integrated Bluetooth LE or Wi‑Fi.
Ki 无线电源接收器系统(Rx)
高效 Ki 接收器利用集成 NFC 实现无线电力转换,使电器能够以可靠、紧凑、免电缆的方式运行。
Swappable Battery Charging Kiosk Block Diagram
自助换电亭
轻型电动车(LEV)的换电自助亭提供更短的等待时间、简便的操作和更强的多功能性。
3KW Off-Board Electric Vehicle Charger Block Diagram
3KW 非车载电动汽车充电器
3KW AC/DC 转换器可以为轻型电动汽车充电或为高功率负载供电。

其他应用

  • 网络设备
  • 机顶盒
  • 家用电器
  • 智能电表

当前筛选条件