跳转到主要内容
瑞萨电子 (Renesas Electronics Corporation)

特性

  • 15W Output, Optimized for 5Vout
  • AccuSwitch™ - Integrated 800V Power BJT
  • PrimAccurate™ Primary-Side Control
    • No Optocoupler Needed
  • Intelligent Digital Control Loop for Accurate Voltage Cross-Regulation
  • Meets Global Energy Efficiency Standards
    • <30mW No-Load Power Consumption
    • Quasi-resonant Control for Optimal Efficiency
  • Adaptively Controlled Soft Start-up
    • Fast, Smooth Start-up into Large Capacitive Loads (up to 6,000µF)
  • EZ-EMI® Design
  • Reduces Filtering Requirements
  • Easily Meets Global EMI Specifications
  • Fully Protected from Fault Conditions
    • Built-In Over-Temperature Protection
    • Output Overvoltage and Overcurrent Protection
    • Sense-Resistor Short Circuit Protection
  • Thermally Efficient SO-10 Batwing Package

描述

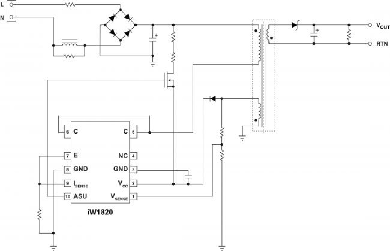
The iW1820 AccuSwitch™ digital PWM controller integrates a highly accurate control circuit with an 800V bipolar junction transistor (BJT) power switch to provide a complete solution for off-line power conversion at up to 15W of output power.

Renesas' PrimAccurate™ primary-side digital control algorithms eliminate the need for failure-prone optocouplers and ensure excellent cross-regulation accuracy, to enable the longer operating lifetime, high performance and reduced cost required for white goods applications.

The output is designed to smoothly start-up into large capacitors, while maintaining a quick turn-on time. It operates in quasi-resonant mode to optimize efficiency and incorporates a low power mode that achieves <30mW of no-load power consumption to meet global energy efficiency regulations.

产品参数

属性
Topology CharacteristicFlyback
Control ModePrimary-Side Regulation Peak Current Mode DCM
UVLO Rising (V)14.5
UVLO Falling (V)4.4
VBIAS (Max) (V)20
PWMs (#)1
Output Power Max (W)15
Switching Frequency (KHz)72 - 72
No Load Power (mW)30
Controller / IntegratedIntegrated
Advanced FeaturesAccuSwitch, EZ-EMI, Optimized for 5Vout, PrimAccurate
Temp. Range (°C)-40 to +125°C
Qualification LevelStandard

封装选项

Pkg. TypeLead Count (#)Pitch (mm)
SO-10 Batwing101.27

应用方框图

Interactive block diagram of IoT vommunications gateway features and MCU and NFC, Bluetooth LE, and cloud connectivity.
物联网通信网关中心
智能通信网关通过蓝牙 LE、NFC 和云连接将患者数据与医生同步。

其他应用

  • Power Adapters/Chargers for Media Tablets, Smartphones, Consumer Electronics
  • AC/DC Power Supplies for Home Appliances, Industrial Electronics

当前筛选条件