特性
- Operating range: 15V to 60V
- 3-in-1 dimmer interface
- 0-5V/0-10V analog
- 0-5V/0-10V PWM
- Single resistor
- Highly integrated for low BOM cost
- Integrated current source for driving 0V to 5V or 0V to 10V dimmers
- Integrated optocoupler driver for isolated applications
- 1% PWM duty cycle tolerance
- Selectable frequency range via external capacitor
- Shutdown pin to minimize standby power
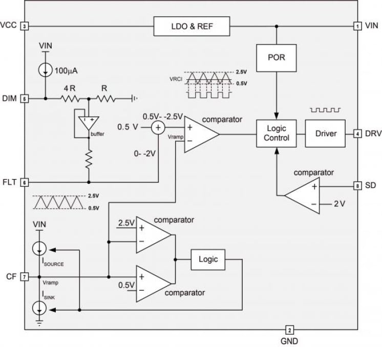
描述
The iW330 is a secondary-side PWM signal generator that works with three types of dimming inputs: 0V to 5V and 0V to 10V PWM dimming, 0V to 5V and 0V to 10V linear dimming, or simple dimming using a single resistor to ground from the DIM pin. The iW330 converts any of these three signals into a 5% to 100% PWM duty cycle output that provides a dimming signal to a primary-side LED driver such as the iW3636, eliminating the need for transformers or other driver circuitry.
产品参数
| 属性 | 值 |
|---|---|
| 0-5V Analog/PWM Input | Yes |
| 0-10V Analog Input | Yes |
| 0-10V PWM Input | Yes |
| RSET | Yes |
| Max Voltage - 100% Duty Cycle | 5V/10V |
| Turn-off Function | Yes |
| PWM Output Frequency Range (kHz) | 0.1 - 5 |
封装选项
| Pkg. Type | Lead Count (#) | Pitch (mm) |
|---|---|---|
| SOIC-8 | 8 | 1.27 |
应用
- 0V to 5V analog and PWM LED dimming
- 0V to 10V analog and PWM dimming
- Resistor LED dimming
当前筛选条件
加载中