跳转到主要内容
瑞萨电子 (Renesas Electronics Corporation)
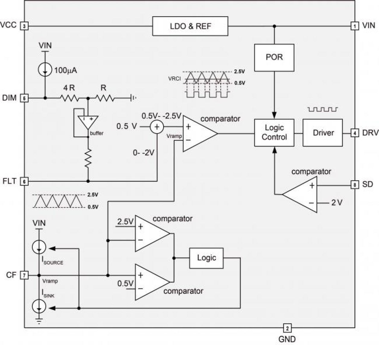
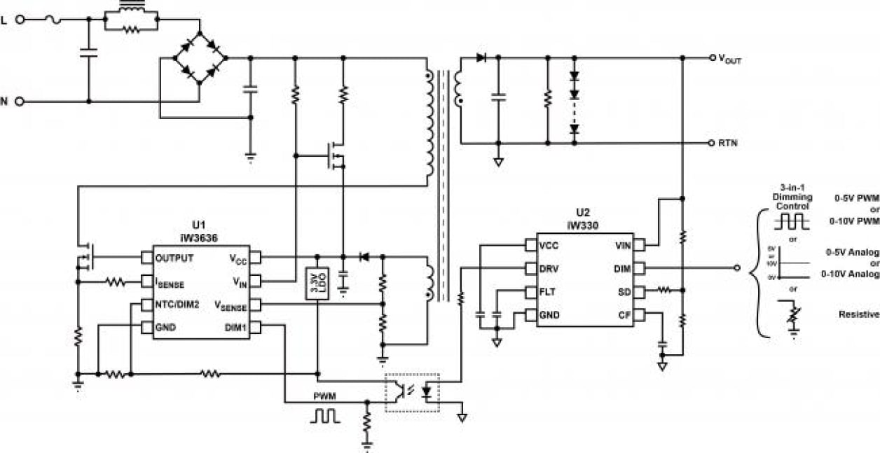
3-in-1 LED Driver Secondary-Side Signal Interface Controller with 0-5V and 0-10V Dimmer Support

封装信息

CAD 模型:View CAD Model
Pkg. Type:SOIC-8
Pkg. Code:
Lead Count (#):8
Pkg. Dimensions (mm):
Pitch (mm):1.27

环境和出口类别

Moisture Sensitivity Level (MSL)1
Pb (Lead) FreeYes
ECCN (US)EAR99
HTS (US)8542.39.0090

产品属性

Lead Count (#)8
Carrier TypeTape & Reel
Moisture Sensitivity Level (MSL)1
Pb (Lead) FreeYes
0-10V Analog InputYes
0-10V PWM InputYes
0-5V Analog/PWM InputYes
Max Voltage - 100% Duty Cycle5V/10V
PWM Output Frequency Range (kHz)0.1 - 5
Parametric CategorySolid State Lighting Interface ICs
Pitch (mm)1.27
Pkg. TypeSOIC-8
Qty. per Reel (#)2500
RSETYes
Temp. Range (°C)-40 to +85°C
Turn-off FunctionYes

描述

The iW330 is a secondary-side PWM signal generator that works with three types of dimming inputs: 0V to 5V and 0V to 10V PWM dimming, 0V to 5V and 0V to 10V linear dimming, or simple dimming using a single resistor to ground from the DIM pin. The iW330 converts any of these three signals into a 5% to 100% PWM duty cycle output that provides a dimming signal to a primary-side LED driver such as the iW3636, eliminating the need for transformers or other driver circuitry.