特性
- Operating range:15V to 60V
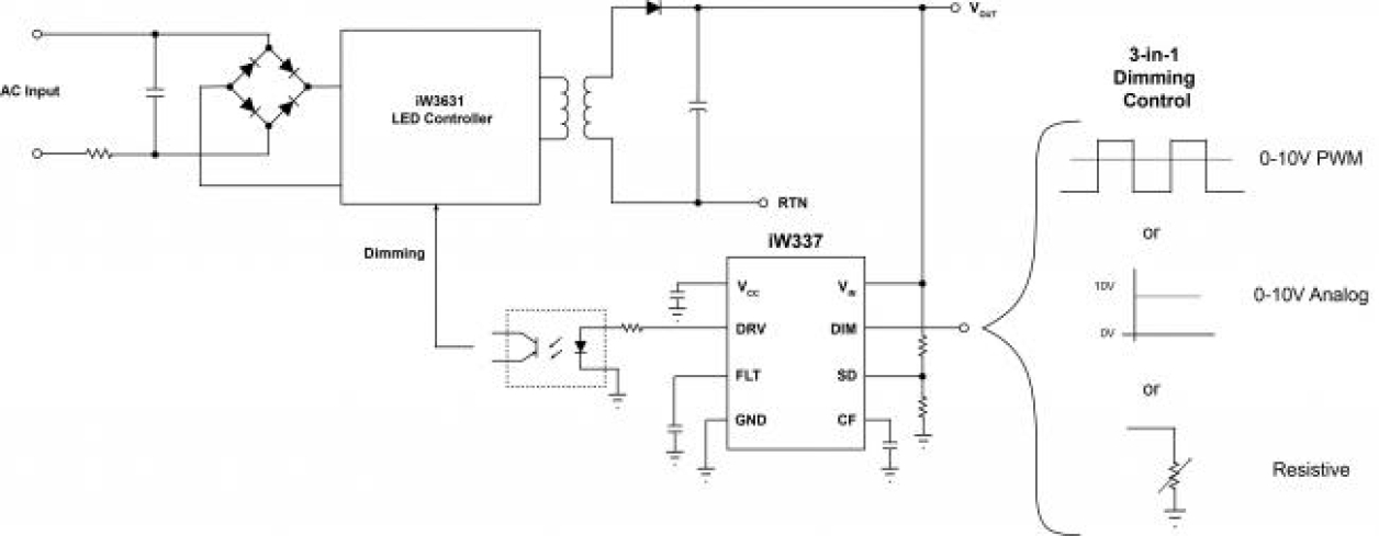
- 3-in-1 dimmer interface
- 0V to 10V analog
- PWM (10V)
- Resistor
- Highly integrated for low BOM cost
- Integrated current source for driving 0V to 10V dimmers
- Integrated optocoupler driver for isolated applications
- 1% to 100% PWM output
- 1% PWM duty cycle tolerance
- Selectable frequency range via external capacitor
- Shutdown pin to minimize standby power
描述
The iW337 is a secondary-side PWM signal generator that works with three types of dimming inputs: PWM dimming, 0V to 10V linear dimming, or simple dimming using a single resistor to ground from the DIM pin. The iW337 converts any of these three signals into a 1% to 100% PWM duty cycle that provides a dimming signal to a primary-side LED driver such as the iW3631, eliminating the need for transformers or other driver circuitry.
产品参数
| 属性 | 值 |
|---|---|
| 0-5V Analog/PWM Input | No |
| 0-10V Analog Input | Yes |
| 0-10V PWM Input | Yes |
| RSET | Yes |
| Max Voltage - 100% Duty Cycle | 8.5V |
| Min Duty Cycle | Selectable |
| Turn-off Function | Yes |
| PWM Output Frequency Range (kHz) | 0.1 - 50 |
封装选项
| Pkg. Type | Lead Count (#) | Pitch (mm) |
|---|---|---|
| SOIC-8 | 8 | 1.27 |
应用
- 0V to 10V analog or PWM LED dimming
- Resistor LED dimming
当前筛选条件
加载中