跳转到主要内容
瑞萨电子 (Renesas Electronics Corporation)

特性

  • Fully integrated secondary-side controller for USB Power Delivery 3.0 with PPS
    • Protocol interface
    • Secondary-side regulation
    • Integrated synchronous rectifier controller
    • USB Type-C® NFET driver for disconnect function
  • Supports USB PD 3.0 w/PPS and other RapidCharge™ protocols
  • TDFN-14 package enables single-sided PCB designs for lower cost power supplies
  • Intelligent, eco-friendly low standby power
    • Zero standby power (< 5mW) when paired with iW9860
    • < 20mW standby power when paired with iW9861
  • High resolution control over the output voltage and current
    • 3.3V to 21V in 20mV steps
    • 50mA output current steps
  • Built-in digital loop compensation reduces external component count
  • Programmable fast discharge to 5V at adapter unplug or voltage request
  • Supports both DCM and CCM operation
  • Rich protection for:
    • Over-voltage (OVP)
    • Over-current (OCP)
    • User-configurable over-temperature
    • USB PD-based power derating
  • Hardwired state-machine solution prevents hacking of fast chargers. Learn more

描述

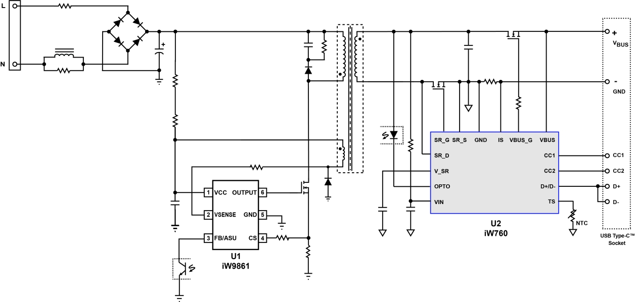
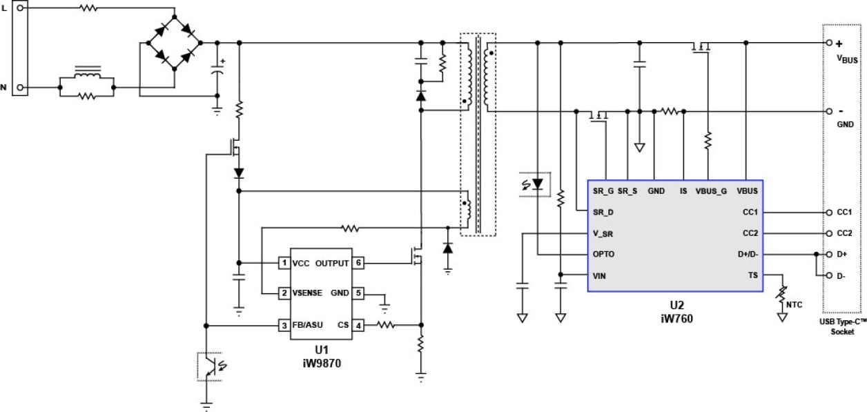
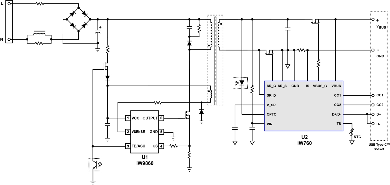
The iW760 integrates a USB power delivery (USB PD) 3.0 interface controller with a synchronous rectifier (SR) controller and USB Type-C® disconnect FETs into one device for low total BOM cost USB PD chargers and travel adapters up to 63W. The smaller package size makes low-cost, single-sided PCB designs possible, while maintaining the high USB PD adapter performance.

The device pairs with the iW9860 primary-side controller to create Zero Standby Power 63W USB PD power supplies or the iW9861 primary-side controller for lower total BOM cost 63W USB PD power supplies.

The iW760 supports adaptive SR control and drive for optimal efficiency, along with an intelligent low power mode to enable very low no-load power consumption when paired with the iW986x products. Fully digital voltage compensation eliminates the need for external passive components for loop compensation.

产品参数

属性
FunctionIntegrated RapidCharge™ Protocol IC, Synchronous Rectifier Controller
Supported ProtocolsUSB PD 3.0 w/PPS

封装选项

Pkg. TypePkg. Dimensions (mm)Lead Count (#)
TDFN-14L3 x 4 x 0.7516

应用

  • AC/DC power supplies and adapters
  • smartphones
  • tablets
  • in-wall power outlet
  • portable devices using USB PD

当前筛选条件