跳转到主要内容

特性

  • 高开关频率
    • 更轻、更小的变压器
    • 无源元件更小,更易于控制 EMI
  • 获得专利的自适应 ZVS 控制,可实现高效率和低 EMI
    • 高效回收能源,最大限度地减少热量产生
    • 效率高达 94%
  • 用户可配置的 ZVS 时序可优化不同功率 MOSFET 的性能
  • 自适应无缝多模式控制(MMC)可提高效率并消除可闻噪声
  • 交流拔插检测和 X-cap 放电
  • 为以下方面提供充分保护:
    • 过压(OVP)
    • 过流(OCP)
    • 用户可配置过温
    • 击穿
    • 过压保护/欠压保护
    • V感应/I感应短路
    • 输出短路
    • 额外的初级侧过流保护(OCP)和过压保护(OVP)(如果光耦合器发生故障)
  • 硬连线状态机解决方案可防止快速充电器被黑客入侵。 了解更多信息,请参阅“RapidCharge™ 控制器防止快速充电器黑客攻击”博客

描述

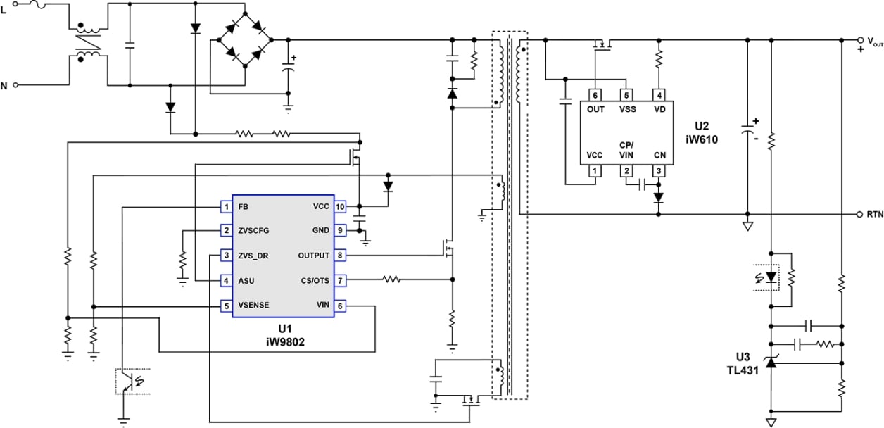
iW9802 数字 AC/DC 控制器集成了瑞萨电子获得专利的自适应零电压开关(ZVS)技术,可为任何交流供电产品提供超小型、轻量级、低成本且易携带的电源。 该器件在高开关频率下工作,让变压器和无源元件的体积大大缩小,它可以与包括行业标准可编程基准 (TL431) 在内的各种第三方控制器配合使用,为 RapidCharge 应用提供固定电压或可调输出电源。

iW9802 提供高效率、高电压和电流控制精度。 该器件为电流和电压保护提供高级保护功能,包括初级侧控制过压和过流保护电路,以防次级侧保护功能失效,从而让使用 iW9802 的电源更为可靠。

了解有关瑞萨电子专利自适应ZVS 技术的更多信息。

产品参数

属性
Topology CharacteristicFlyback
Control ModePrimary-Side Regulation with adaptive multi-mode-control (MMC), ZVS, Peak Current Mode DCM
UVLO Rising (V)20
UVLO Falling (V)7
VBIAS (Max) (V)43, 45
PWMs (#)1
FET Driver Output Current (Max) (A)1
Output Power Max (W)100
Switching Frequency (KHz)75 - 95, 80 - 150
No Load Power (mW)60
Controller / IntegratedController
Advanced FeaturesCable Fault Protection, PrimAccurate
Temp. Range (°C)-40 to +125°C
Qualification LevelStandard

封装选项

Pkg. TypePkg. Dimensions (mm)Lead Count (#)Pitch (mm)
SOIC-10101
SOIC-106.2 x 5.010

应用方框图

Power supply system block diagram featuring high-performance GaN FET and MOSFET devices and isolated supplies.
Bedside Monitor Power Supply
Reliable power supply design with battery backup and isolated supplies for bedside monitoring systems.
100W Multi-Output USB Power Delivery Adapter Block Diagram
100W 多路输出 USB PD 电源适配器
高性能 USB PD 电源适配器,可为多个电子设备高效充电。
Dimming System for Monitors Block Diagram
显示器调光系统
用于显示器的调光系统,具有 QR 反激式、DC/DC 降压、LDO 和 MCU,可实现精确的背光控制。
Interactive block diagram of this flexible metering system features ultra-low power metrology MCUs, UART with optical isolation, and Sub-1 GHz MCU.
智能单相电表
灵活的电能计量系统,支持有线和无线通信、篡改检测和隔离功能。

其他应用

  • 100W+ USB PD 电源,带第三方 PD 控制器
  • D+、D- 专有协议 RapidCharge 协议充电器
  • 电源工具
  • 工业电源
  • 网络通信设备
  • 笔记本电脑电源

当前筛选条件